WARNING:
JavaScript is turned OFF. None of the links on this concept map will
work until it is reactivated.
If you need help turning JavaScript On, click here.
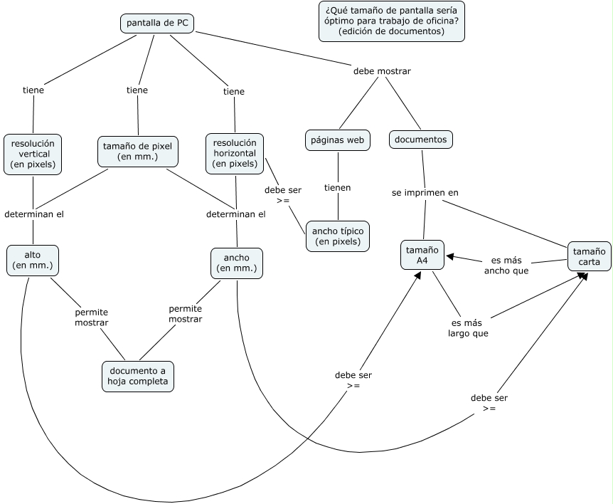
This Concept Map, created with IHMC CmapTools, has information related to: Monitor de PC óptimo para oficina, páginas web tienen ancho típico (en pixels), tamaño de pixel (en mm.) determinan el alto (en mm.), resolución horizontal (en pixels) determinan el ancho (en mm.), tamaño A4 es más largo que tamaño carta, ancho (en mm.) debe ser >= tamaño carta, pantalla de PC debe mostrar documentos, documentos se imprimen en tamaño carta, pantalla de PC tiene tamaño de pixel (en mm.), documentos se imprimen en tamaño A4, pantalla de PC debe mostrar páginas web, pantalla de PC tiene resolución vertical (en pixels), tamaño carta es más ancho que tamaño A4, resolución horizontal (en pixels) debe ser >= ancho típico (en pixels), tamaño de pixel (en mm.) determinan el ancho (en mm.), alto (en mm.) debe ser >= tamaño A4, ancho (en mm.) permite mostrar documento a hoja completa, alto (en mm.) permite mostrar documento a hoja completa, pantalla de PC tiene resolución horizontal (en pixels), resolución vertical (en pixels) determinan el alto (en mm.)