WARNING:
JavaScript is turned OFF. None of the links on this concept map will
work until it is reactivated.
If you need help turning JavaScript On, click here.
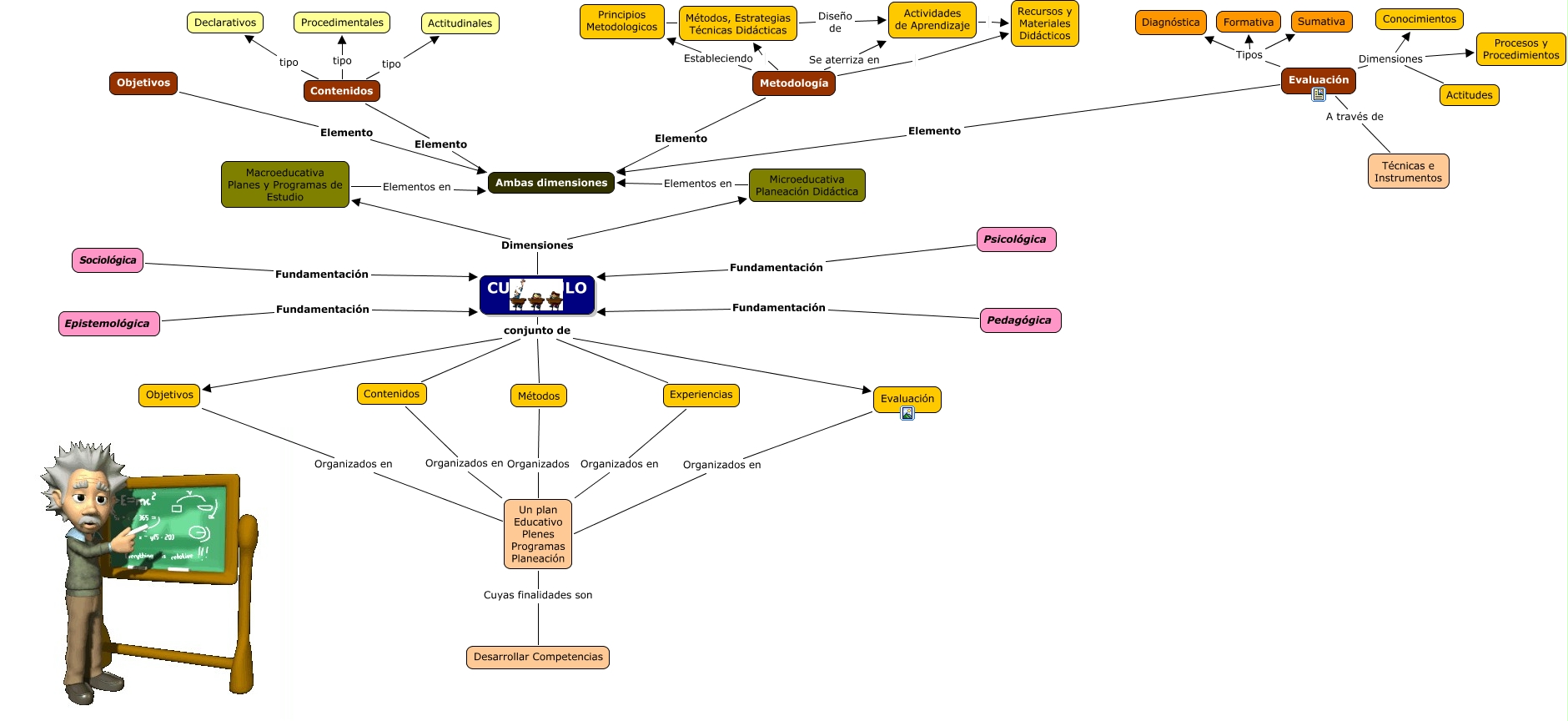
Este Cmap, tiene información relacionada con: Ruiz Jiménez curriculo educativo, Metodología Elemento Ambas dimensiones, Pedagógica Fundamentación CURRICULO, CURRICULO Dimensiones Macroeducativa Planes y Programas de Estudio, Psicológica Fundamentación CURRICULO, Evaluación Elemento Ambas dimensiones, Metodología Recursos y Materiales Didácticos, CURRICULO conjunto de Contenidos, CURRICULO conjunto de Métodos, Contenidos Organizados en Un plan Educativo Plenes Programas Planeación, Evaluación Dimensiones Actitudes, Sociológica Fundamentación CURRICULO, Metodología Estableciendo Principios Metodologicos, Evaluación Tipos Diagnóstica, Contenidos tipo Declarativos, Epistemológica Fundamentación CURRICULO, Metodología Métodos, Estrategias Técnicas Didácticas, Objetivos Elemento Ambas dimensiones, Evaluación Dimensiones Conocimientos, Experiencias Organizados en Un plan Educativo Plenes Programas Planeación, CURRICULO conjunto de Objetivos