WARNING:
JavaScript is turned OFF. None of the links on this concept map will
work until it is reactivated.
If you need help turning JavaScript On, click here.
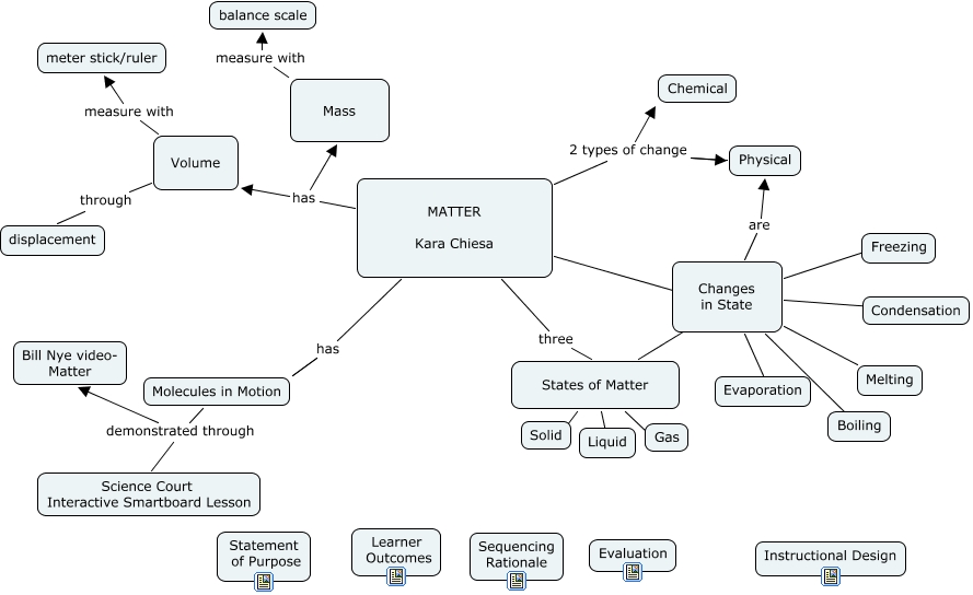
This Concept Map, created with IHMC CmapTools, has information related to: KChiesa_cmap, MATTER Kara Chiesa 2 types of change Chemical, Mass measure with balance scale, Molecules in Motion demonstrated through Science Court Interactive Smartboard Lesson, States of Matter - Gas, Changes in State ???? Condensation, MATTER Kara Chiesa has Mass, Changes in State are Physical, Volume measure with meter stick/ruler, MATTER Kara Chiesa 2 types of change Physical, MATTER Kara Chiesa has Volume, MATTER Kara Chiesa has Molecules in Motion, Physical 2 types of change Chemical, MATTER Kara Chiesa three States of Matter, Changes in State ???? Boiling, Molecules in Motion demonstrated through Bill Nye video- Matter, States of Matter - Liquid, Changes in State ???? Melting, Changes in State Evaporation, Volume through displacement, States of Matter - Solid