WARNING:
JavaScript is turned OFF. None of the links on this concept map will
work until it is reactivated.
If you need help turning JavaScript On, click here.
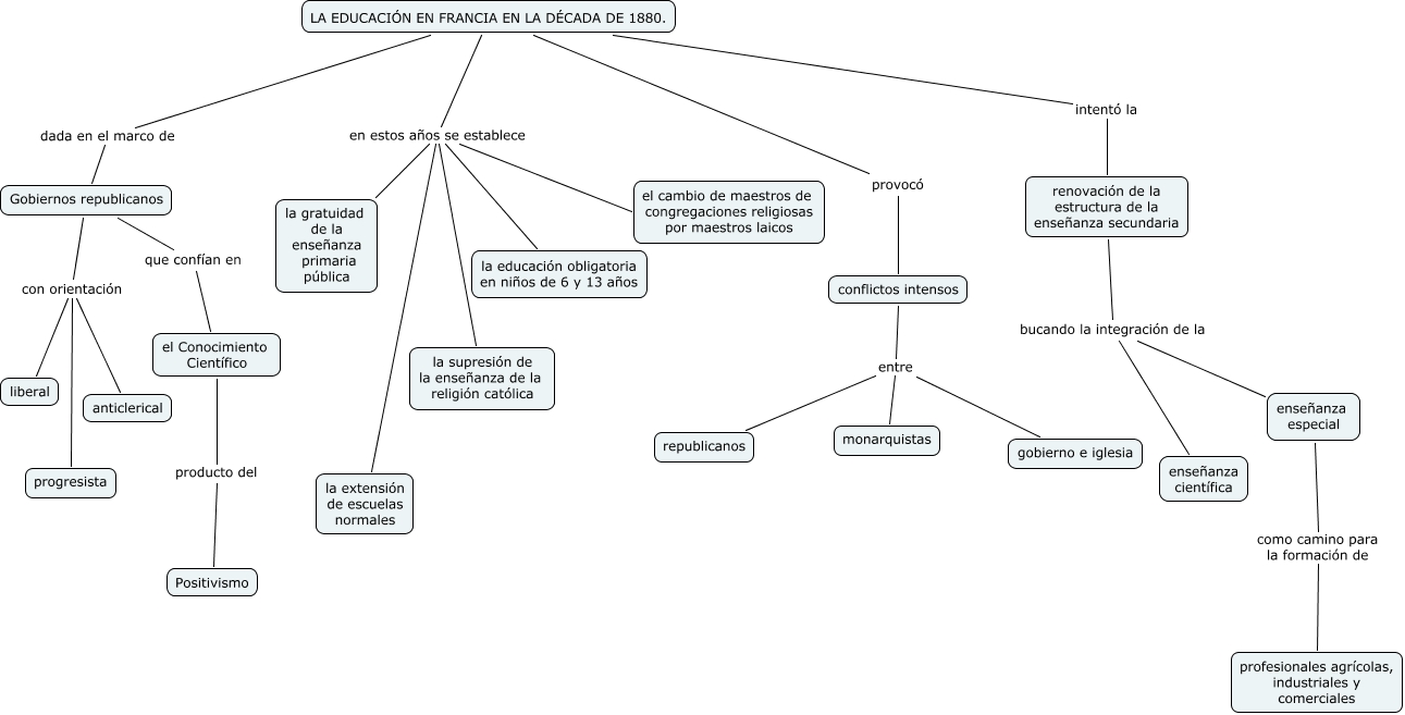
Este Cmap, tiene información relacionada con: MAPA1, LA EDUCACIÓN EN FRANCIA EN LA DÉCADA DE 1880. dada en el marco de Gobiernos republicanos, LA EDUCACIÓN EN FRANCIA EN LA DÉCADA DE 1880. provocó conflictos intensos, LA EDUCACIÓN EN FRANCIA EN LA DÉCADA DE 1880. en estos años se establece la educación obligatoria en niños de 6 y 13 años, renovación de la estructura de la enseñanza secundaria bucando la integración de la enseñanza especial, Gobiernos republicanos con orientación anticlerical, LA EDUCACIÓN EN FRANCIA EN LA DÉCADA DE 1880. en estos años se establece el cambio de maestros de congregaciones religiosas por maestros laicos, conflictos intensos entre gobierno e iglesia, conflictos intensos entre monarquistas, Gobiernos republicanos que confían en el Conocimiento Científico, conflictos intensos entre republicanos, enseñanza especial como camino para la formación de profesionales agrícolas, industriales y comerciales, el Conocimiento Científico producto del Positivismo, LA EDUCACIÓN EN FRANCIA EN LA DÉCADA DE 1880. en estos años se establece la supresión de la enseñanza de la religión católica, Gobiernos republicanos con orientación progresista, LA EDUCACIÓN EN FRANCIA EN LA DÉCADA DE 1880. intentó la renovación de la estructura de la enseñanza secundaria, Gobiernos republicanos con orientación liberal, LA EDUCACIÓN EN FRANCIA EN LA DÉCADA DE 1880. en estos años se establece la extensión de escuelas normales, LA EDUCACIÓN EN FRANCIA EN LA DÉCADA DE 1880. en estos años se establece la gratuidad de la enseñanza primaria pública, renovación de la estructura de la enseñanza secundaria bucando la integración de la enseñanza científica