WARNING:
JavaScript is turned OFF. None of the links on this concept map will
work until it is reactivated.
If you need help turning JavaScript On, click here.
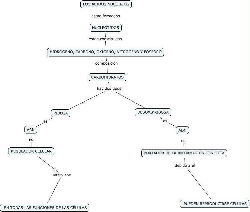
Este Cmap, tiene información relacionada con: LOS ACIDOS NUCLEICOS, DESOXIRRIBOSA es ADN, CARBOHIDRATOS hay dos tipos DESOXIRRIBOSA, RIBOSA es ARN, ADN es PORTADOR DE LA INFORMACION GENETICA, NUCLEOTIDOS estan constituidos HIDROGENO, CARBONO, OXIGENO, NITROGENO Y FOSFORO, ARN es REGULADOR CELULAR, CARBOHIDRATOS hay dos tipos RIBOSA, HIDROGENO, CARBONO, OXIGENO, NITROGENO Y FOSFORO composición CARBOHIDRATOS, REGULADOR CELULAR interviene EN TODAS LAS FUNCIONES DE LAS CELULAS, PORTADOR DE LA INFORMACION GENETICA debido a el PUEDEN REPRODUCIRSE CELULAS, LOS ACIDOS NUCLEICOS estan formados NUCLEOTIDOS