WARNING:
JavaScript is turned OFF. None of the links on this concept map will
work until it is reactivated.
If you need help turning JavaScript On, click here.
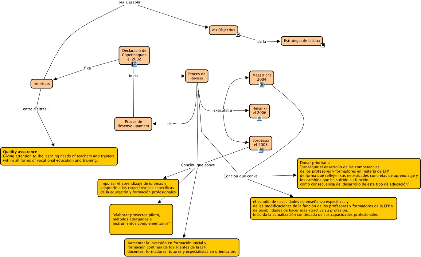
Aquest mapa conceptual conté informació relacionada amb: Objectius UE-Procés de Copenhaguen 2002, Proces de Revisio Conclou que conve "elaborar proyectos piloto, métodos adecuados e instrumentos complementarios", Declaració de Copenhaguen el 2002 Inicia Proces de Revisio, prioritats per a assolir els Objectius, Declaració de Copenhaguen el 2002 fixa prioritats, Proces de Revisio Conclou que conve el estudio de necesidades de enseñanza específicas y de las modificaciones de la función de los profesores y formadores de la EFP y de posibilidades de hacer más atractiva su profesión, incluida la actualización continuada de sus capacidades profesionales, prioritats entre d'altres.. Quality assurance Giving attention to the learning needs of teachers and trainers within all forms of vocational education and training., Proces de Revisio executat a Helsinki el 2006, Bordeaux el 2008 Conclou que conve Impulsar el aprendizaje de idiomas y adaptarlo a las características específicas de la educación y formación profesionales, Maastricht 2004 Conclou que conve el estudio de necesidades de enseñanza específicas y de las modificaciones de la función de los profesores y formadores de la EFP y de posibilidades de hacer más atractiva su profesión, incluida la actualización continuada de sus capacidades profesionales, Proces de Revisio executat a Maastricht 2004, Maastricht 2004 Conclou que conve Donar prioritat a "proseguir el desarrollo de las competencias de los profesores y formadores en materia de EFP de forma que reflejen sus necesidades concretas de aprendizaje y los cambios que ha sufrido su función como consecuencia del desarrollo de este tipo de educación", els Objectius de la Estrategia de Lisboa, Proces de Revisio executat a Bordeaux el 2008, Proces de Revisio Conclou que conve Donar prioritat a "proseguir el desarrollo de las competencias de los profesores y formadores en materia de EFP de forma que reflejen sus necesidades concretas de aprendizaje y los cambios que ha sufrido su función como consecuencia del desarrollo de este tipo de educación", Bordeaux el 2008 Conclou que conve Aumentar la inversión en formación inicial y formación continua de los agentes de la EFP: docentes, formadores, tutores y especialistas en orientación., Declaració de Copenhaguen el 2002 Inicia Proces de desenvolupament, Proces de Revisio Conclou que conve Impulsar el aprendizaje de idiomas y adaptarlo a las características específicas de la educación y formación profesionales, Proces de Revisio de Proces de desenvolupament, Proces de Revisio Conclou que conve Aumentar la inversión en formación inicial y formación continua de los agentes de la EFP: docentes, formadores, tutores y especialistas en orientación., Bordeaux el 2008 Conclou que conve "elaborar proyectos piloto, métodos adecuados e instrumentos complementarios"