WARNING:
JavaScript is turned OFF. None of the links on this concept map will
work until it is reactivated.
If you need help turning JavaScript On, click here.
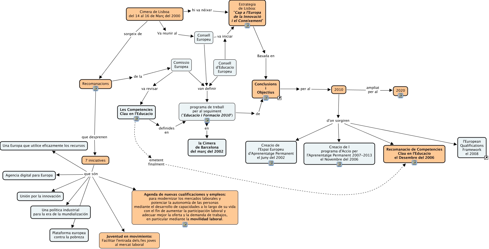
Aquest mapa conceptual conté informació relacionada amb: Objectius UE-Estratègia i Objectius Cimera de Lisboa 2000, 7 iniciatives que són Una Europa que utilice eficazmente los recursos, 7 iniciatives que són Unión por la innovación, 7 iniciatives que són Una política industrial para la era de la mundialización, Cimera de Lisboa del 14 al 16 de Març del 2000 Va reunir al Consell Europeu, 7 iniciatives que són Juventud en movimiento: Facilitar l'entrada dels/les joves al mercat laboral, Cimera de Lisboa del 14 al 16 de Març del 2000 sorgeix de Recomanacions, programa de treball per al seguiment ("Educacio i Formacio 2010") de Conclusions i Objectius, Consell Europeu va iniciar Estrategia de Lisboa: "Cap a l'Europa de la Innovació i el Coneixement", 2010 d'on sorgiren Creacio de l'Espai Europeu d'Aprenentatge Permanent el Juny del 2002, 7 iniciatives que són Plataforma europea contra la pobreza, Comissio Europea va revisar Les Competencies Clau en l'Educacio, 7 iniciatives que són Agenda de nuevas cualificaciones y empleos: para modernizar los mercados laborales y potenciar la autonomía de las personas mediante el desarrollo de capacidades a lo largo de su vida con el fin de aumentar la participación laboral y adecuar mejor la oferta y la demanda de trabajos, en particular mediante la movilidad laboral., programa de treball per al seguiment ("Educacio i Formacio 2010") en la Cimera de Barcelona del març del 2002, Conclusions i Objectius per al 2010, Consell d'Educacio Europeu va iniciar Estrategia de Lisboa: "Cap a l'Europa de la Innovació i el Coneixement", Estrategia de Lisboa: "Cap a l'Europa de la Innovació i el Coneixement" Basada en Conclusions i Objectius, 2010 ampliat per al 2020, Comissio Europea van definir programa de treball per al seguiment ("Educacio i Formacio 2010"), Recomanacions que desprenen 7 iniciatives, 2010 d'on sorgiren l'European Qualifications Framework el 2008