WARNING:
JavaScript is turned OFF. None of the links on this concept map will
work until it is reactivated.
If you need help turning JavaScript On, click here.
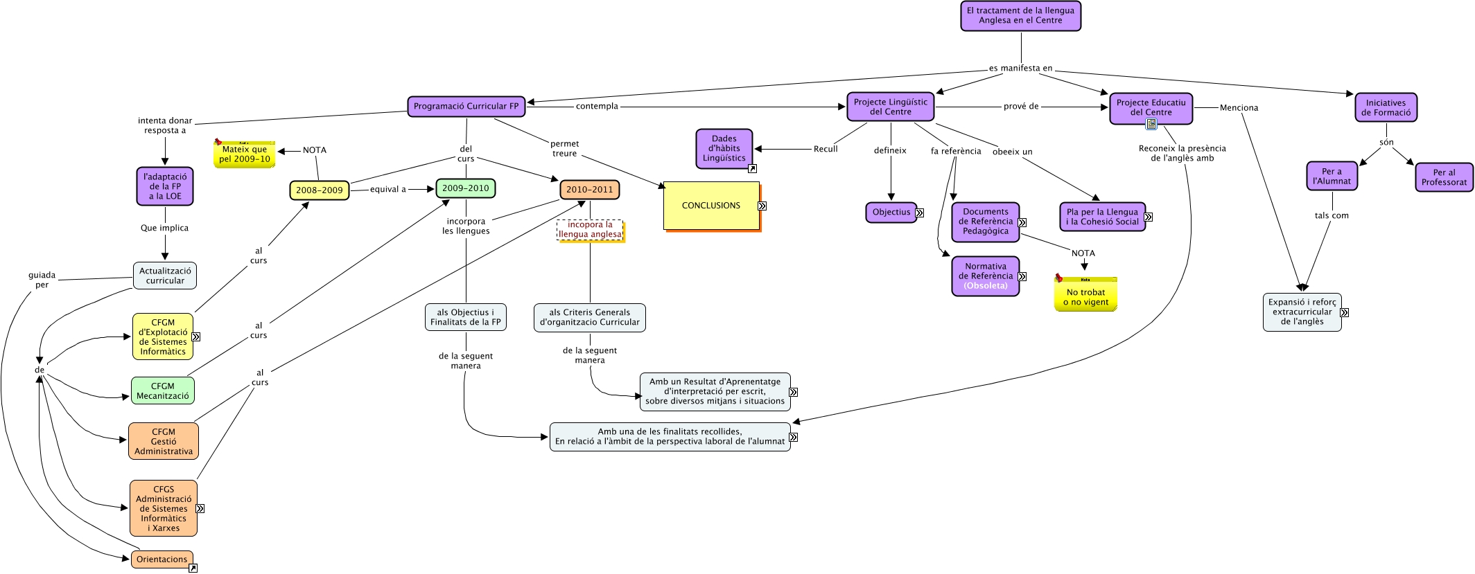
Aquest mapa conceptual conté informació relacionada amb: Centre i llengues, Projecte Lingüístic del Centre obeeix un Pla per la Llengua i la Cohesió Social, Actualització curricular de CFGM Mecanització, Actualització curricular de CFGS Administració de Sistemes Informàtics i Xarxes, Orientacions de CFGM Mecanització, Programació Curricular FP intenta donar resposta a l'adaptació de la FP a la LOE, 2010-2011 incorpora les llengues als Objectius i Finalitats de la FP, als Criteris Generals d'organitzacio Curricular de la seguent manera En el disseny de cadascun dels cicles formatius, la Família professional determinarà les activitats necessàries per tal que l’alumnat del cicle formatiu assoleixi el resultat d’aprenentatge que garanteixi que interpreta la informació professional en llengua anglesa -manuals tècnics, instruccions, catàlegs de productes i/o serveis, articles tècnics, informes, normativa, entre d'altres-, aplicant-ho en les activitats professionals més habituals. Aquestes activitats hauran d’estar convenientment identificades a les programacions, Programació Curricular FP permet treure 1. Es cobreix la primera i única exigència de Resultat d'Aprenentatge anunciada en les Orientacions emeses per la DGEPAE, per als Cicles Formatius de Grau Mitjà RA1 Interpreta informació professional en llengua anglesa -manuals tècnics, instruccions, catàlegs de productes i/o serveis, articles tècnics, informes, normativa, entre d'altres, aplicant-ho en les activitats professionals més habituals. 2. S'obre la porta a majors fites en el cobriment curricular de l'anglès per mitjà de la referència lingüística en les finalitats de l'etapa, com ara les que proposa la DGEPAE, Programació Curricular FP del curs 2008-2009, CFGM d'Explotació de Sistemes Informàtics al curs 2008-2009, als Objectius i Finalitats de la FP de la seguent manera Amb una de les finalitats recollides, En relació a l'àmbit de la perspectiva laboral de l'alumnat, El tractament de la llengua Anglesa en el Centre es manifesta en Projecte Educatiu del Centre, El tractament de la llengua Anglesa en el Centre es manifesta en Iniciatives de Formació, Iniciatives de Formació són Per a l'Alumnat, Projecte Lingüístic del Centre fa referència Normativa de Referència (Obsoleta), Per a l'Alumnat tals com Expansió i reforç extracurricular de l'anglès, Actualització curricular guiada per Orientacions, Projecte Educatiu del Centre Reconeix la presència de l'anglès amb Amb una de les finalitats recollides, En relació a l'àmbit de la perspectiva laboral de l'alumnat, Projecte Lingüístic del Centre Recull Dades d'hàbits Lingüístics, Iniciatives de Formació són Per al Professorat