WARNING:
JavaScript is turned OFF. None of the links on this concept map will
work until it is reactivated.
If you need help turning JavaScript On, click here.
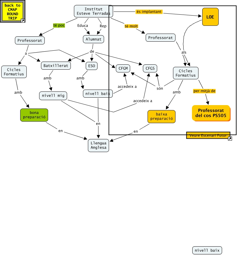
Aquest mapa conceptual conté informació relacionada amb: ProblemaTFM, LOE als Cicles Formatius, bona preparació en Llengua Anglesa, Cicles Formatius amb bona preparació, Institut Esteve Terradas és implantant LOE, baixa preparació en Llengua Anglesa, Cicles Formatius són CFGM, Professorat als Cicles Formatius, Institut Esteve Terradas Educa Alumnat, Cicles Formatius per mitjà de Professorat del cos PS505, nivell mig accedeix a CFGS, Institut Esteve Terradas té poc Professorat, Professorat a Batxillerat, nivell baix accedeix a CFGM, Professorat a Cicles Formatius, nivell baix en Llengua Anglesa, Alumnat de Batxillerat, Alumnat de CFGS, nivell mig en Llengua Anglesa, Professorat a ESO, Professorat als Cicles Formatius