WARNING:
JavaScript is turned OFF. None of the links on this concept map will
work until it is reactivated.
If you need help turning JavaScript On, click here.
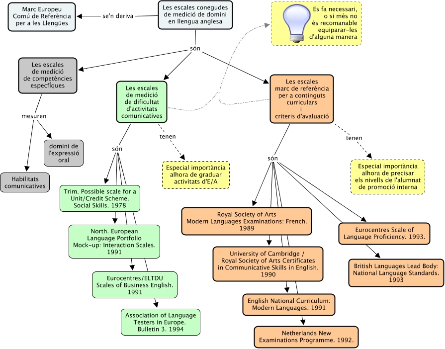
Aquest mapa conceptual conté informació relacionada amb: Gradació, Les escales marc de referència per a continguts curriculars i criteris d'avaluació són Eurocentres Scale of Language Proficiency. 1993., Les escales de medició de dificultat d'activitats comunicatives són Eurocentres/ELTDU Scales of Business English. 1991, Les escales conegudes de medició de domini en llengua anglesa són Les escales de medició de competències especfÍques, Les escales de medició de competències especfÍques mesuren Habilitats comunicatives, Les escales marc de referència per a continguts curriculars i criteris d'avaluació tenen Especial importància alhora de precisar els nivells de l'alumnat de promoció interna, Les escales de medició de dificultat d'activitats comunicatives són Association of Language Testers in Europe. Bulletin 3. 1994, Les escales marc de referència per a continguts curriculars i criteris d'avaluació són English National Curriculum: Modern Languages. 1991, Les escales de medició de dificultat d'activitats comunicatives són Trim. Possible scale for a Unit/Credit Scheme. Social Skills. 1978, Les escales conegudes de medició de domini en llengua anglesa són Les escales de medició de dificultat d'activitats comunicatives, Les escales de medició de competències especfÍques mesuren domini de l'expressió oral, Les escales marc de referència per a continguts curriculars i criteris d'avaluació són Royal Society of Arts Modern Languages Examinations: French. 1989, Les escales marc de referència per a continguts curriculars i criteris d'avaluació són University of Cambridge / Royal Society of Arts Certificates in Communicative Skills in English. 1990, Les escales conegudes de medició de domini en llengua anglesa se'n deriva Marc Europeu Comú de Referència per a les Llengües, Les escales de medició de dificultat d'activitats comunicatives tenen Especial importància alhora de graduar activitats d'E/A, Les escales de medició de dificultat d'activitats comunicatives Es fa necessari, o si més no és recomanable equiparar-les d'alguna manera, Les escales conegudes de medició de domini en llengua anglesa són Les escales marc de referència per a continguts curriculars i criteris d'avaluació, Les escales marc de referència per a continguts curriculars i criteris d'avaluació són Netherlands New Examinations Programme. 1992., Les escales de medició de dificultat d'activitats comunicatives són North. European Language Portfolio Mock-up: Interaction Scales. 1991, Les escales marc de referència per a continguts curriculars i criteris d'avaluació són British Languages Lead Body: National Language Standards. 1993, Les escales marc de referència per a continguts curriculars i criteris d'avaluació Es fa necessari, o si més no és recomanable equiparar-les d'alguna manera