WARNING:
JavaScript is turned OFF. None of the links on this concept map will
work until it is reactivated.
If you need help turning JavaScript On, click here.
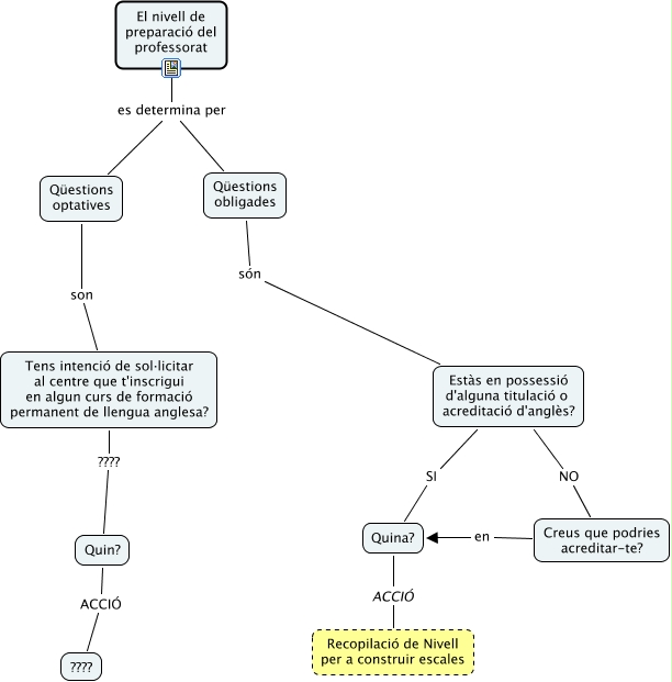
Aquest mapa conceptual conté informació relacionada amb: Enquesta de Preparació, Estàs en possessió d'alguna titulació o acreditació d'anglès? NO Creus que podries acreditar-te?, Creus que podries acreditar-te? en Quina?, El nivell de preparació del professorat es determina per Qüestions optatives, Qüestions obligades són Estàs en possessió d'alguna titulació o acreditació d'anglès?, Qüestions optatives son Tens intenció de sol·licitar al centre que t'inscrigui en algun curs de formació permanent de llengua anglesa?, Quina? ACCIÓ Recopilació de Nivell per a construir escales, Tens intenció de sol·licitar al centre que t'inscrigui en algun curs de formació permanent de llengua anglesa? ???? Quin?, El nivell de preparació del professorat es determina per Qüestions obligades, Estàs en possessió d'alguna titulació o acreditació d'anglès? SI Quina?, Quin? ACCIÓ ????