WARNING:
JavaScript is turned OFF. None of the links on this concept map will
work until it is reactivated.
If you need help turning JavaScript On, click here.
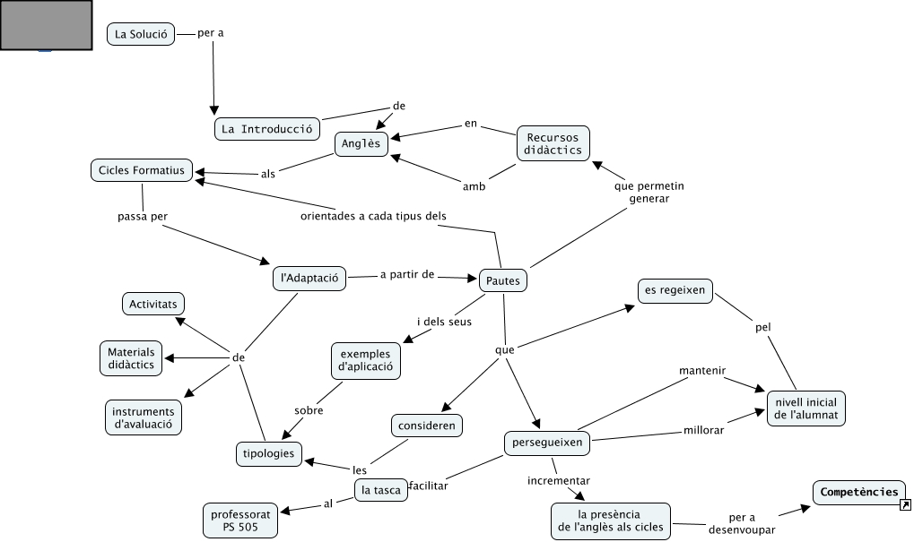
Aquest mapa conceptual conté informació relacionada amb: SolucioTFM, Pautes que es regeixen, Cicles Formatius passa per l'Adaptació, Pautes i dels seus exemples d'aplicació, tipologies de Materials didàctics, la tasca al professorat PS 505, La Solució per a La Introducció, tipologies de Activitats, persegueixen facilitar la tasca, La Introducció de Anglès, l'Adaptació a partir de Pautes, exemples d'aplicació sobre tipologies, es regeixen pel nivell inicial de l'alumnat, la presència de l'anglès als cicles per a desenvoupar Competències, persegueixen millorar nivell inicial de l'alumnat, consideren les tipologies, Recursos didàctics amb Anglès, l'Adaptació de Materials didàctics, Anglès als Cicles Formatius, Pautes orientades a cada tipus dels Cicles Formatius, Pautes que consideren