WARNING:
JavaScript is turned OFF. None of the links on this concept map will
work until it is reactivated.
If you need help turning JavaScript On, click here.
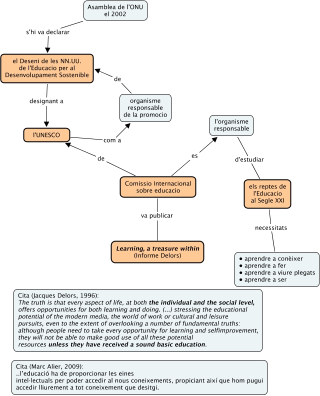
Aquest mapa conceptual conté informació relacionada amb: Objectius del Mil·lenni-Reptes per a l'Educació del Segle XXI, els reptes de l'Educacio al Segle XXI necessitats • aprendre a conèixer • aprendre a fer • aprendre a viure plegats • aprendre a ser, l'organisme responsable d'estudiar els reptes de l'Educacio al Segle XXI, Asamblea de l'ONU el 2002 s'hi va declarar el Deseni de les NN.UU. de l'Educacio per al Desenvolupament Sostenible, el Deseni de les NN.UU. de l'Educacio per al Desenvolupament Sostenible designant a l'UNESCO, Comissio Internacional sobre educacio es l'organisme responsable, Comissio Internacional sobre educacio de l'UNESCO, l'UNESCO com a organisme responsable de la promocio, organisme responsable de la promocio de el Deseni de les NN.UU. de l'Educacio per al Desenvolupament Sostenible, Comissio Internacional sobre educacio va publicar Learning, a treasure within (Informe Delors)