WARNING:
JavaScript is turned OFF. None of the links on this concept map will
work until it is reactivated.
If you need help turning JavaScript On, click here.
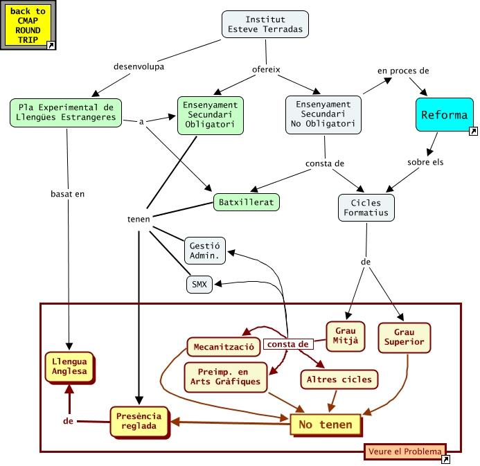
Aquest mapa conceptual conté informació relacionada amb: EscenariTFM, Grau Mitjà consta de Gestió Admin., Grau Mitjà consta de Mecanització, Grau Superior No tenen Presència reglada, Ensenyament Secundari Obligatori tenen Presència reglada, SMX tenen Gestió Admin., Cicles Formatius de Grau Superior, Institut Esteve Terradas ofereix Ensenyament Secundari Obligatori, Institut Esteve Terradas desenvolupa Pla Experimental de Llengües Estrangeres, Mecanització No tenen Presència reglada, Pla Experimental de Llengües Estrangeres a Ensenyament Secundari Obligatori, Ensenyament Secundari Obligatori tenen Batxillerat, Grau Mitjà consta de Altres cicles, Ensenyament Secundari Obligatori tenen Gestió Admin., Institut Esteve Terradas ofereix Ensenyament Secundari No Obligatori, SMX tenen Presència reglada, Pla Experimental de Llengües Estrangeres basat en Llengua Anglesa, Ensenyament Secundari No Obligatori consta de Cicles Formatius, Pla Experimental de Llengües Estrangeres a Batxillerat, Grau Mitjà consta de SMX, SMX tenen Batxillerat