WARNING:
JavaScript is turned OFF. None of the links on this concept map will
work until it is reactivated.
If you need help turning JavaScript On, click here.
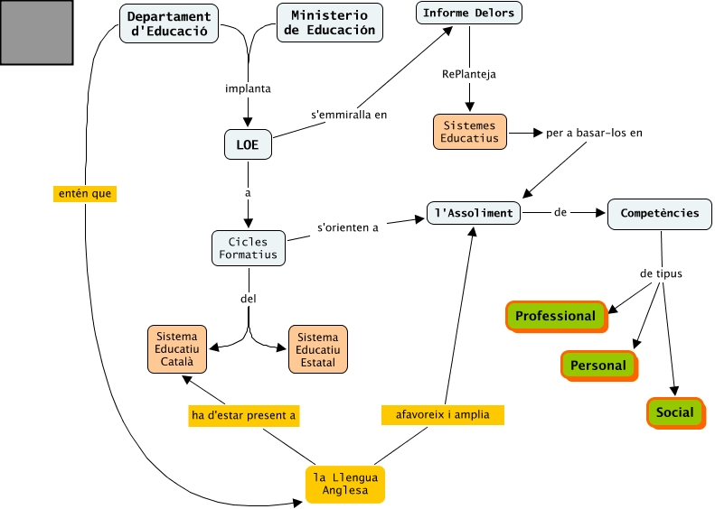
Aquest mapa conceptual conté informació relacionada amb: MarcReferenciaTFM, LOE s'emmiralla en Informe Delors, Cicles Formatius s'orienten a l'Assoliment, Competències de tipus Professional, Informe Delors RePlanteja Sistemes Educatius, Sistemes Educatius per a basar-los en l'Assoliment, l'Assoliment de Competències, LOE a Cicles Formatius, Competències de tipus Social, la Llengua Anglesa afavoreix i amplia l'Assoliment, Departament d'Educació entén que la Llengua Anglesa, Ministerio de Educación implanta LOE, Cicles Formatius del Sistema Educatiu Català, Departament d'Educació implanta LOE, Competències de tipus Personal, la Llengua Anglesa ha d'estar present a Sistema Educatiu Català, Cicles Formatius del Sistema Educatiu Estatal