WARNING:
JavaScript is turned OFF. None of the links on this concept map will
work until it is reactivated.
If you need help turning JavaScript On, click here.
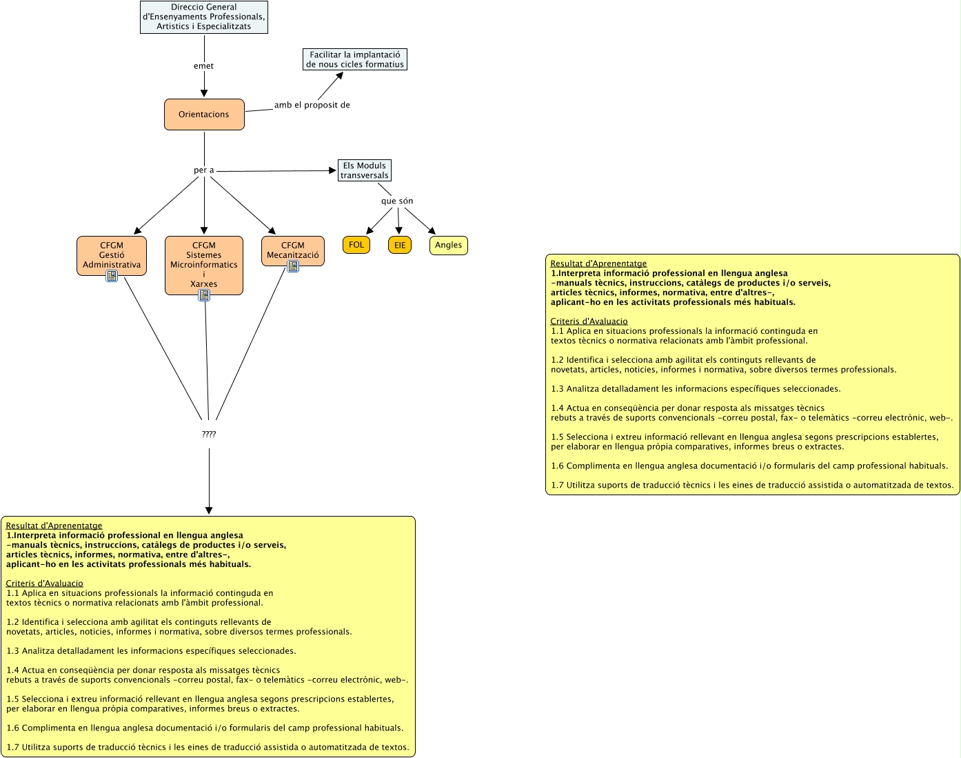
Aquest mapa conceptual conté informació relacionada amb: Orientacions per al desplegament de la LOE, CFGM Sistemes Microinformatics i Xarxes ???? Resultat d'Aprenentatge 1.Interpreta informació professional en llengua anglesa -manuals tècnics, instruccions, catàlegs de productes i/o serveis, articles tècnics, informes, normativa, entre d'altres-, aplicant-ho en les activitats professionals més habituals. Criteris d'Avaluacio 1.1 Aplica en situacions professionals la informació continguda en textos tècnics o normativa relacionats amb l'àmbit professional. 1.2 Identifica i selecciona amb agilitat els continguts rellevants de novetats, articles, noticies, informes i normativa, sobre diversos termes professionals. 1.3 Analitza detalladament les informacions específiques seleccionades. 1.4 Actua en conseqüència per donar resposta als missatges tècnics rebuts a través de suports convencionals -correu postal, fax- o telemàtics -correu electrònic, web-. 1.5 Selecciona i extreu informació rellevant en llengua anglesa segons prescripcions establertes, per elaborar en llengua pròpia comparatives, informes breus o extractes. 1.6 Complimenta en llengua anglesa documentació i/o formularis del camp professional habituals. 1.7 Utilitza suports de traducció tècnics i les eines de traducció assistida o automatitzada de textos., CFGM Gestió Administrativa ???? Resultat d'Aprenentatge 1.Interpreta informació professional en llengua anglesa -manuals tècnics, instruccions, catàlegs de productes i/o serveis, articles tècnics, informes, normativa, entre d'altres-, aplicant-ho en les activitats professionals més habituals. Criteris d'Avaluacio 1.1 Aplica en situacions professionals la informació continguda en textos tècnics o normativa relacionats amb l'àmbit professional. 1.2 Identifica i selecciona amb agilitat els continguts rellevants de novetats, articles, noticies, informes i normativa, sobre diversos termes professionals. 1.3 Analitza detalladament les informacions específiques seleccionades. 1.4 Actua en conseqüència per donar resposta als missatges tècnics rebuts a través de suports convencionals -correu postal, fax- o telemàtics -correu electrònic, web-. 1.5 Selecciona i extreu informació rellevant en llengua anglesa segons prescripcions establertes, per elaborar en llengua pròpia comparatives, informes breus o extractes. 1.6 Complimenta en llengua anglesa documentació i/o formularis del camp professional habituals. 1.7 Utilitza suports de traducció tècnics i les eines de traducció assistida o automatitzada de textos., Els Moduls transversals que són FOL, Direccio General d'Ensenyaments Professionals, Artistics i Especialitzats emet Orientacions, Orientacions amb el proposit de Facilitar la implantació de nous cicles formatius, Orientacions per a CFGM Gestió Administrativa, CFGM Mecanització ???? Resultat d'Aprenentatge 1.Interpreta informació professional en llengua anglesa -manuals tècnics, instruccions, catàlegs de productes i/o serveis, articles tècnics, informes, normativa, entre d'altres-, aplicant-ho en les activitats professionals més habituals. Criteris d'Avaluacio 1.1 Aplica en situacions professionals la informació continguda en textos tècnics o normativa relacionats amb l'àmbit professional. 1.2 Identifica i selecciona amb agilitat els continguts rellevants de novetats, articles, noticies, informes i normativa, sobre diversos termes professionals. 1.3 Analitza detalladament les informacions específiques seleccionades. 1.4 Actua en conseqüència per donar resposta als missatges tècnics rebuts a través de suports convencionals -correu postal, fax- o telemàtics -correu electrònic, web-. 1.5 Selecciona i extreu informació rellevant en llengua anglesa segons prescripcions establertes, per elaborar en llengua pròpia comparatives, informes breus o extractes. 1.6 Complimenta en llengua anglesa documentació i/o formularis del camp professional habituals. 1.7 Utilitza suports de traducció tècnics i les eines de traducció assistida o automatitzada de textos., Orientacions per a CFGM Sistemes Microinformatics i Xarxes, Els Moduls transversals que són Angles, Els Moduls transversals que són EIE, Orientacions per a Els Moduls transversals, Orientacions per a CFGM Mecanització