WARNING:
JavaScript is turned OFF. None of the links on this concept map will
work until it is reactivated.
If you need help turning JavaScript On, click here.
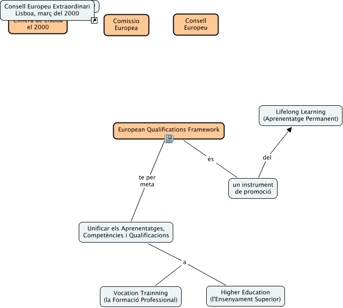
Aquest mapa conceptual conté informació relacionada amb: Objectius UE-European Qualification Framework, Consell Europeu Extraordinari Lisboa, març del 2000 ???? Cimera de Lisboa el 2000, Unificar els Aprenentatges, Competències i Qualificacions a Vocation Trainning (la Formació Professional), un instrument de promoció del Lifelong Learning (Aprenentatge Permanent), European Qualifications Framework te per meta Unificar els Aprenentatges, Competències i Qualificacions, Unificar els Aprenentatges, Competències i Qualificacions a Higher Education (l'Ensenyament Superior), European Qualifications Framework és un instrument de promoció, Consell Europeu Extraordinari Lisboa, març del 2000 ???? ????