WARNING:
JavaScript is turned OFF. None of the links on this concept map will
work until it is reactivated.
If you need help turning JavaScript On, click here.
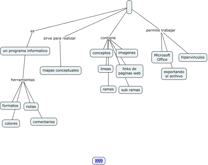
Este Cmap, tiene información relacionada con: Mind Manager, contiene imagenes, contiene links de paginas web, es un programa informatico, permite trabajar hipervinculos, contiene sub ramas, contiene ramas, contiene conceptos, permite trabajar Microsoft Office, un programa informatico herramientas formatos, sirve para realizar mapas conceptuales, un programa informatico herramientas colores, contiene lineas, un programa informatico herramientas comentarios, permite trabajar exportando el archivo, un programa informatico herramientas notas