WARNING:
JavaScript is turned OFF. None of the links on this concept map will
work until it is reactivated.
If you need help turning JavaScript On, click here.
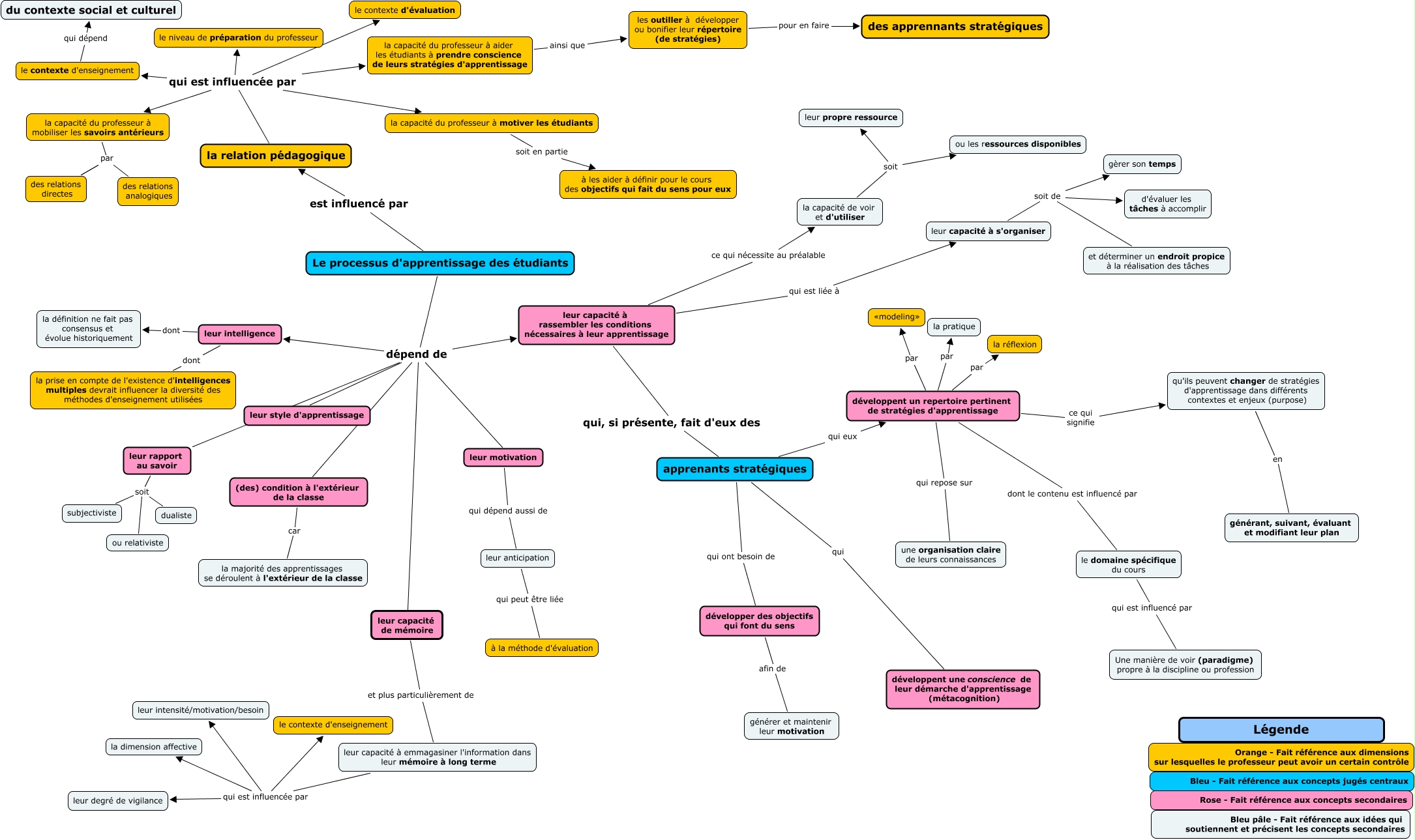
Cette carte de concepts créée avec IHMC CmapTools traite de: Simon Bolduc - Première carte conceptuelle -EPU 940 - 13 mai 2010, qu'ils peuvent changer de stratégies d'apprentissage dans différents contextes et enjeux (purpose) en générant, suivant, évaluant et modifiant leur plan, leur capacité à emmagasiner l'information dans leur mémoire à long terme qui est influencée par leur intensité/motivation/besoin, leur intelligence dont la définition ne fait pas consensus et évolue historiquement, la relation pédagogique qui est influencée par la capacité du professeur à aider les étudiants à prendre conscience de leurs stratégies d'apprentissage, Le processus d'apprentissage des étudiants dépend de (des) condition à l'extérieur de la classe, Le processus d'apprentissage des étudiants dépend de leur motivation, leur capacité à s'organiser soit de d'évaluer les tâches à accomplir, la capacité de voir et d'utiliser soit ou les ressources disponibles, Le processus d'apprentissage des étudiants dépend de leur capacité à rassembler les conditions nécessaires à leur apprentissage, la relation pédagogique qui est influencée par le contexte d'enseignement, le domaine spécifique du cours qui est influencé par Une manière de voir (paradigme) propre à la discipline ou profession, (des) condition à l'extérieur de la classe car la majorité des apprentissages se déroulent à l'extérieur de la classe, apprenants stratégiques qui développent une conscience de leur démarche d'apprentissage (métacognition), développent un repertoire pertinent de stratégies d'apprentissage par la pratique, la capacité de voir et d'utiliser soit leur propre ressource, développent un repertoire pertinent de stratégies d'apprentissage par la réflexion, la relation pédagogique qui est influencée par le contexte d'évaluation, apprenants stratégiques qui ont besoin de développer des objectifs qui font du sens, leur capacité à s'organiser soit de et déterminer un endroit propice à la réalisation des tâches, leur capacité à rassembler les conditions nécessaires à leur apprentissage qui est liée à leur capacité à s'organiser