WARNING:
JavaScript is turned OFF. None of the links on this concept map will
work until it is reactivated.
If you need help turning JavaScript On, click here.
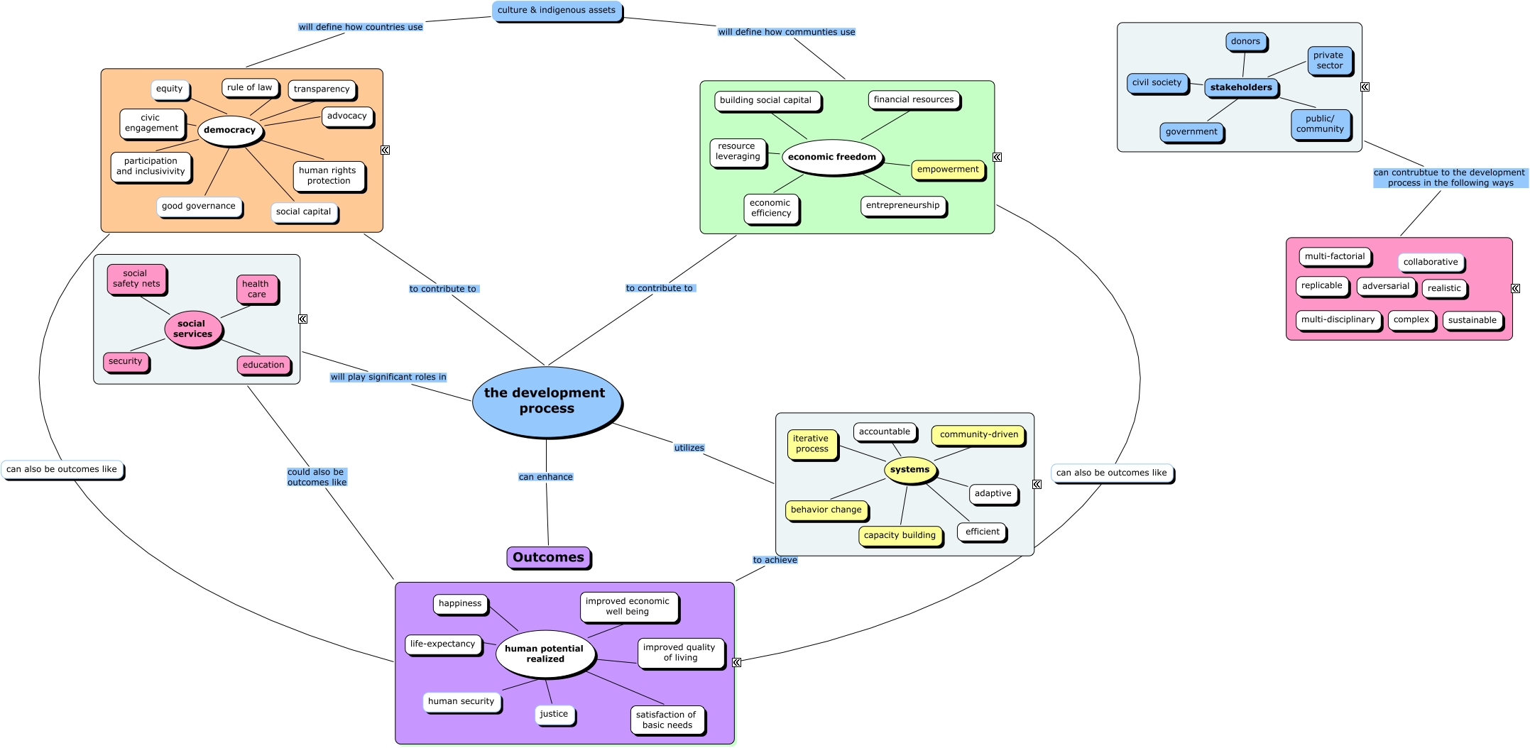
This Concept Map, created with IHMC CmapTools, has information related to: Cameron's cmap1, efficient systems, democracy participation and inclusivivity, democracy social capital, economic freedom economic efficiency, systems capacity building, social services education, systems iterative process, democracy rule of law, human potential realized improved economic well being, the development process can enhance Outcomes, systems behavior change, social services social safety nets, stakeholders private sector, culture & indigenous assets will define how communties use ????, equity democracy, ???? will play significant roles in the development process, democracy human rights protection, economic freedom financial resources, ???? could also be outcomes like ????, ???? to contribute to the development process