WARNING:
JavaScript is turned OFF. None of the links on this concept map will
work until it is reactivated.
If you need help turning JavaScript On, click here.
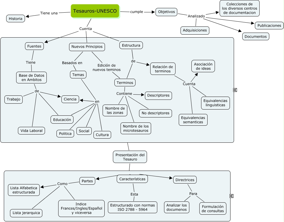
Este Cmap, tiene información relacionada con: Tesauro - UNESCO_Diofanto Alvarado, Presentación del Tesauro Se publica Directrices, Estructura de Relación de terminos, Objetivos Analizado Colecciones de los diversos centros de documentacion, Partes Como Indice Frances/Ingles/Español y viceversa, Tesauros-UNESCO Cuenta Nuevos Principios, Estructura de Terminos, Temas en Cultura, Base de Datos en Ambitos de Vida Laboral, Terminos Contiene Nombre de las zonas, Partes Como Lista jerarquica, Terminos Contiene No descriptores, Temas en Educación, Tesauros-UNESCO Tiene una Historia, Presentación del Tesauro Se publica Partes, Actualización de la Nueva Edición Termina con Presentación del Tesauro, Base de Datos en Ambitos de Educación, Directrices Para Analizar los documenos, Objetivos Analizado Adquisiciones, Objetivos Analizado Documentos, Tesauros-UNESCO cumple Objetivos