WARNING:
JavaScript is turned OFF. None of the links on this concept map will
work until it is reactivated.
If you need help turning JavaScript On, click here.
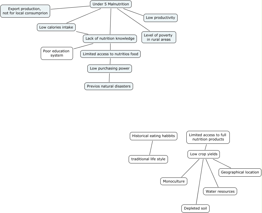
This Concept Map, created with IHMC CmapTools, has information related to: Jue Jue (group 1), Low purchasing power Previos natural disasters, Historical eating habbits traditional life style, Limited access to full nutrition products Low crop yields, Under 5 Malnutrition Low productivity, Under 5 Malnutrition Export production, not for local consumprion, Under 5 Malnutrition Level of poverty in rural areas, Lack of nutrition knowledge Limited access to nutritios food, Under 5 Malnutrition Low calories intake, Low calories intake Lack of nutrition knowledge, Under 5 Malnutrition Lack of nutrition knowledge, Limited access to nutritios food Low purchasing power, Low crop yields Water resources, Low crop yields Monoculture, Low crop yields Depleted soil, Low crop yields Geographical location, Lack of nutrition knowledge Poor education system