WARNING:
JavaScript is turned OFF. None of the links on this concept map will
work until it is reactivated.
If you need help turning JavaScript On, click here.
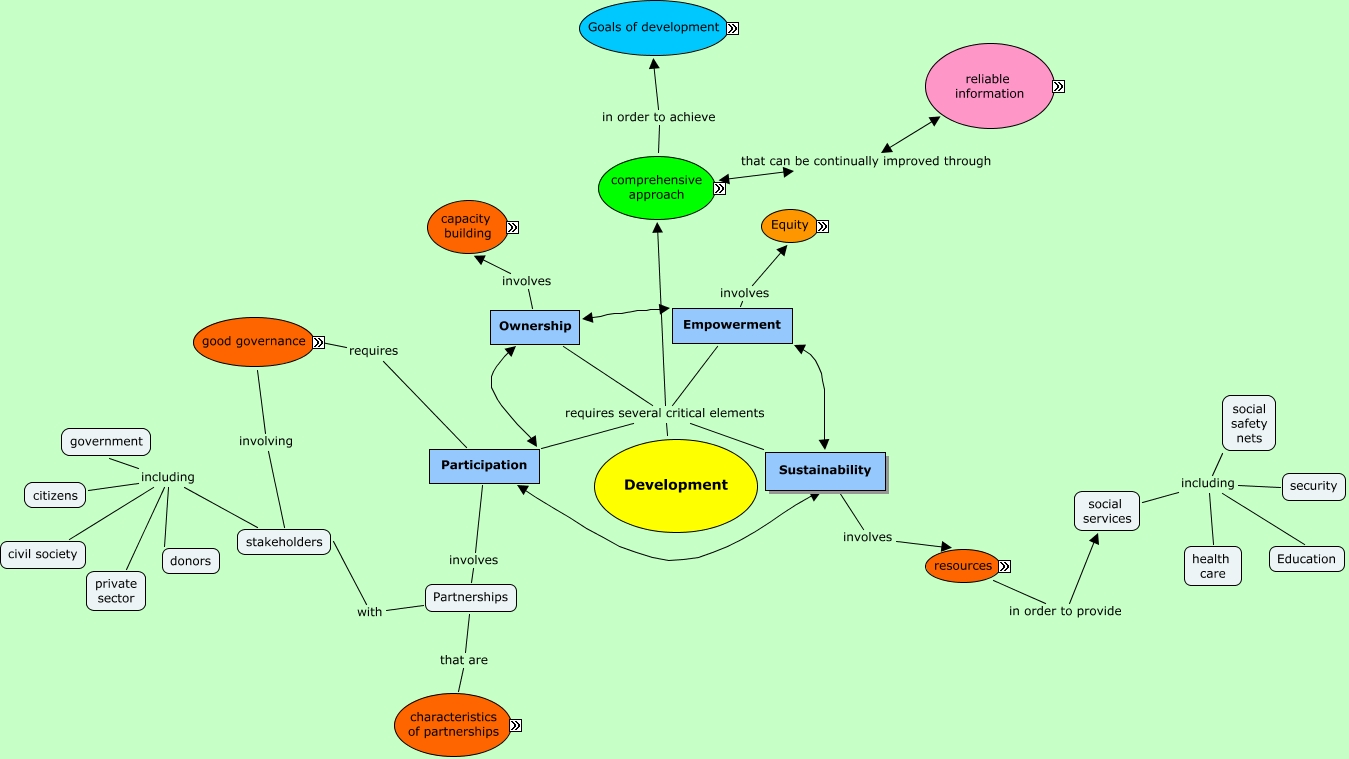
This Concept Map, created with IHMC CmapTools, has information related to: Kirsten_development vision statement.cmap, good governance involving stakeholders, social services including social safety nets, Partnerships with stakeholders, Ownership Participation, stakeholders including government, Development requires several critical elements comprehensive approach, social services including health care, stakeholders including donors, Partnerships that are characteristics of partnerships, Ownership involves capacity building, Development requires several critical elements Sustainability, stakeholders including citizens, Development requires several critical elements Ownership, Empowerment involves Equity, comprehensive approach in order to achieve Goals of development, resources in order to provide social services, social services including security, Sustainability involves resources, Development requires several critical elements Participation, social services including Education