WARNING:
JavaScript is turned OFF. None of the links on this concept map will
work until it is reactivated.
If you need help turning JavaScript On, click here.
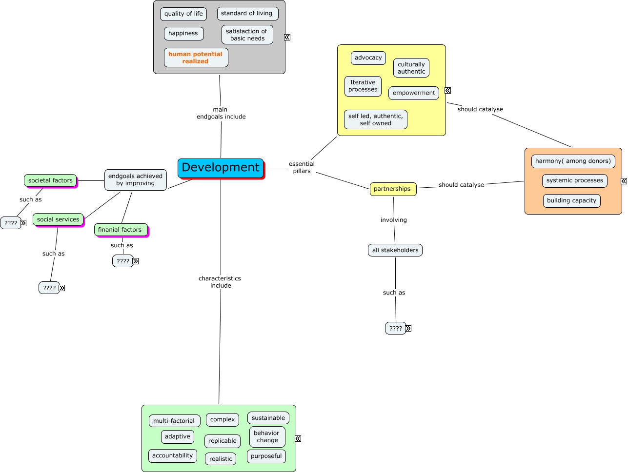
This Concept Map, created with IHMC CmapTools, has information related to: Rachel.O map, Development characteristics include ????, finanial factors such as ????, all stakeholders such as ????, social services such as ????, endgoals achieved by improving social services, societal factors such as ????, partnerships should catalyse ????, endgoals achieved by improving finanial factors, Development essential pillars ????, Development main endgoals include ????, endgoals achieved by improving societal factors, ???? should catalyse ????, partnerships involving all stakeholders, Development endgoals achieved by improving, Development essential pillars partnerships