WARNING:
JavaScript is turned OFF. None of the links on this concept map will
work until it is reactivated.
If you need help turning JavaScript On, click here.
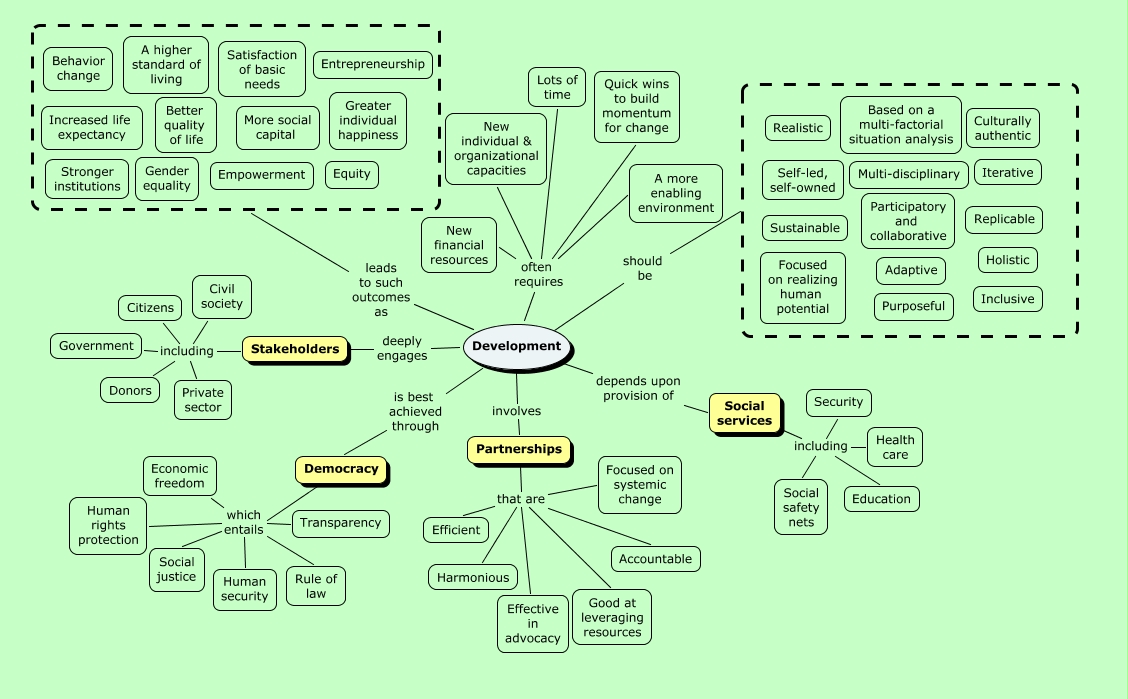
This Concept Map, created with IHMC CmapTools, has information related to: Beryl's original map-edited, Development depends upon provision of Social services, Effective in advocacy that are Good at leveraging resources, Development is best achieved through Democracy, Stakeholders including Donors, Effective in advocacy that are Partnerships, Effective in advocacy that are Accountable, Stakeholders including Civil society, Development often requires Lots of time, Social services including Security, Economic freedom which entails Human rights protection, Democracy which entails Human rights protection, Harmonious that are Accountable, Stakeholders including Government, Economic freedom which entails Social justice, Social services including Health care, Economic freedom which entails Rule of law, Development deeply engages Stakeholders, Harmonious that are Good at leveraging resources, Democracy which entails Human security, Social services including Education