WARNING:
JavaScript is turned OFF. None of the links on this concept map will
work until it is reactivated.
If you need help turning JavaScript On, click here.
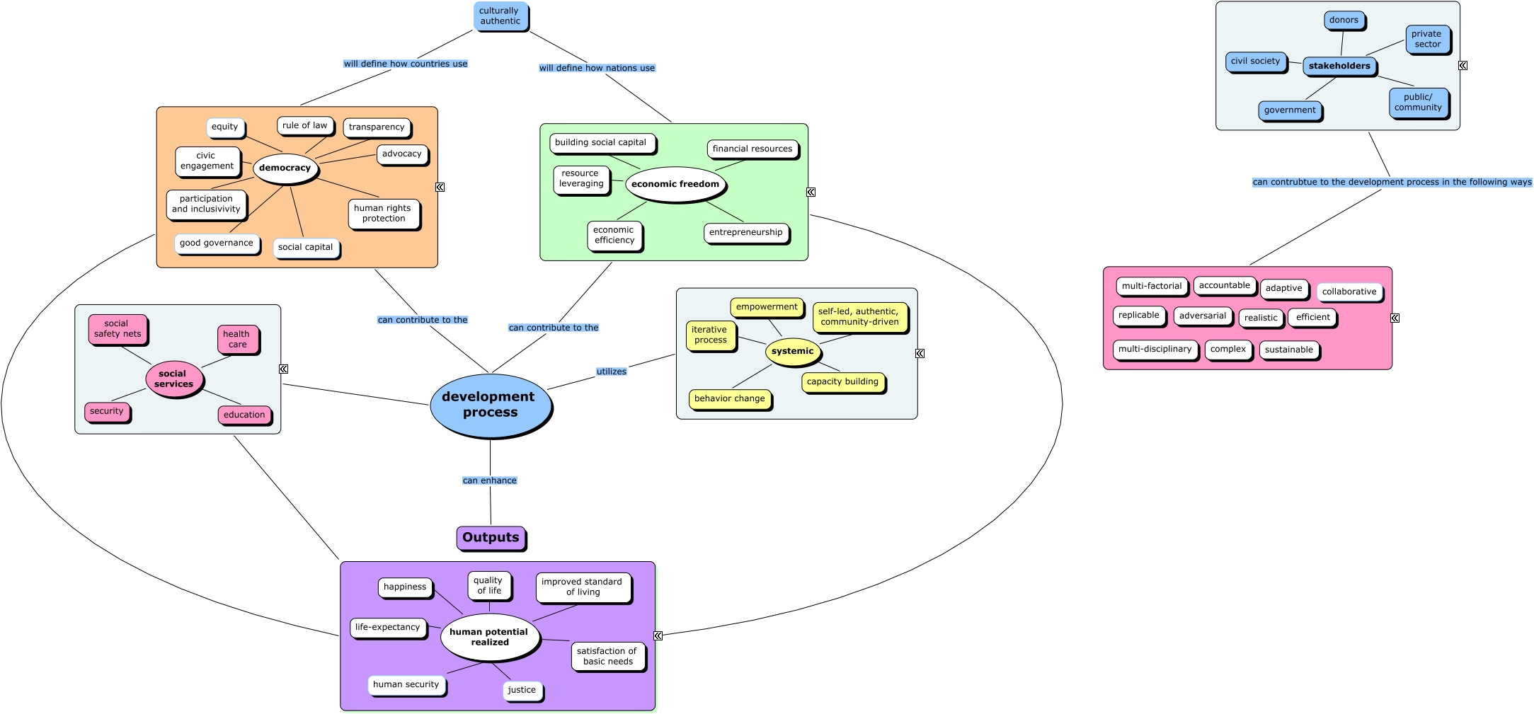
This Concept Map, created with IHMC CmapTools, has information related to: Cameron's cmap, democracy social capital, democracy participation and inclusivivity, economic freedom economic efficiency, social services education, human potential realized quality of life, democracy rule of law, development process can enhance Outputs, social services social safety nets, equity democracy, culturally authentic will define how nations use ????, stakeholders private sector, economic freedom financial resources, democracy human rights protection, ???? can contribute to the development process, democracy civic engagement, systemic capacity building, ???? can contrubtue to the development process in the following ways ????, ???? can contribute to the development process, stakeholders civil society, human security human potential realized