WARNING:
JavaScript is turned OFF. None of the links on this concept map will
work until it is reactivated.
If you need help turning JavaScript On, click here.
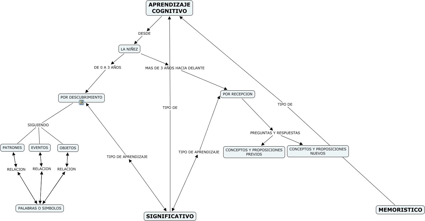
Este Cmap, tiene información relacionada con: Aprendizaje, LA NIÑEZ MAS DE 3 AÑOS HACIA DELANTE POR RECEPCION, APRENDIZAJE COGNITIVO DESDE LA NIÑEZ, POR DESCUBRIMIENTO SIGUIENDO PATRONES, SIGNIFICATIVO TIPO DE APRENDIZAJE POR DESCUBRIMIENTO, POR RECEPCION PREGUNTAS Y RESPUESTAS CONCEPTOS Y PROPOSICIONES NUEVOS, POR DESCUBRIMIENTO SIGUIENDO OBJETOS, LA NIÑEZ DE 0 A 3 AÑOS POR DESCUBRIMIENTO, OBJETOS RELACION PALABRAS O SIMBOLOS, PALABRAS O SIMBOLOS RELACION PATRONES, PATRONES RELACION PALABRAS O SIMBOLOS, POR RECEPCION PREGUNTAS Y RESPUESTAS CONCEPTOS Y PROPOSICIONES PREVIOS, EVENTOS RELACION PALABRAS O SIMBOLOS, POR DESCUBRIMIENTO SIGUIENDO EVENTOS, PALABRAS O SIMBOLOS RELACION EVENTOS, PALABRAS O SIMBOLOS RELACION OBJETOS, SIGNIFICATIVO TIPO DE APRENDIZAJE POR RECEPCION