WARNING:
JavaScript is turned OFF. None of the links on this concept map will
work until it is reactivated.
If you need help turning JavaScript On, click here.
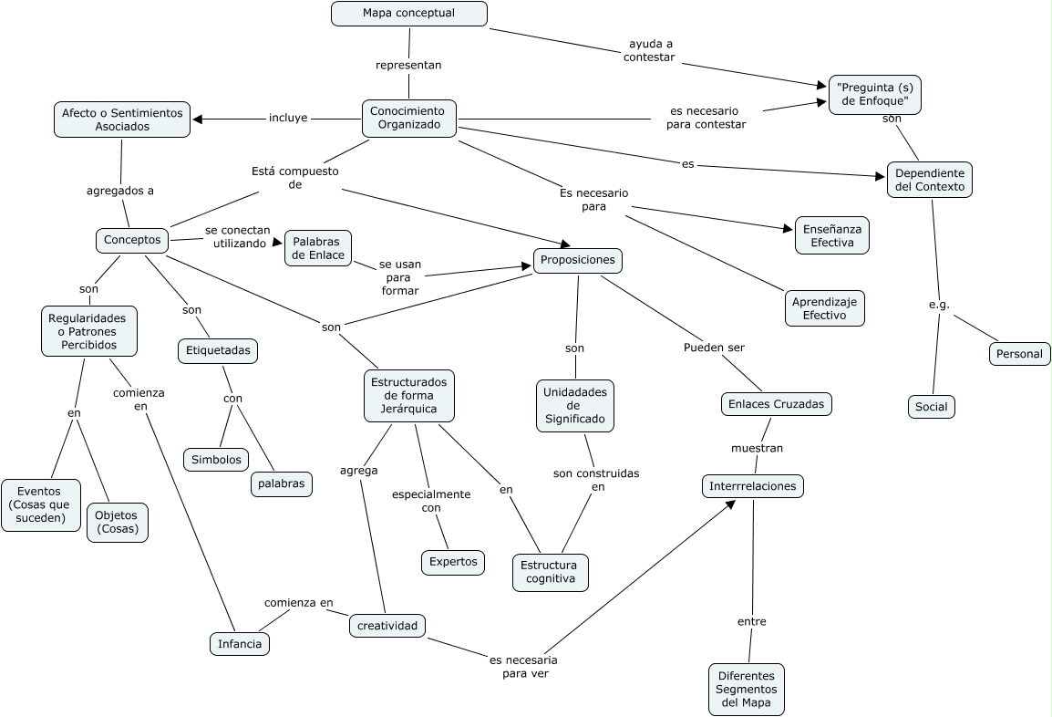
Este Cmap, tiene información relacionada con: Mapa_Conceptual_G03-unmsm_fin, Conocimiento Organizado es necesario para contestar "Preguinta (s) de Enfoque", Etiquetadas con Simbolos, Proposiciones son Unidadades de Significado, Conocimiento Organizado Es necesario para Aprendizaje Efectivo, Interrrelaciones entre Diferentes Segmentos del Mapa, Dependiente del Contexto e.g. Personal, Mapa conceptual ayuda a contestar "Preguinta (s) de Enfoque", Proposiciones Pueden ser Enlaces Cruzadas, Regularidades o Patrones Percibidos en Objetos (Cosas), creatividad es necesaria para ver Interrrelaciones, Conocimiento Organizado es Dependiente del Contexto, Unidadades de Significado son construidas en Estructura cognitiva, Proposiciones son Estructurados de forma Jerárquica, Conocimiento Organizado incluye Afecto o Sentimientos Asociados, Afecto o Sentimientos Asociados agregados a Conceptos, Conocimiento Organizado Está compuesto de Conceptos, Etiquetadas con palabras, Estructurados de forma Jerárquica agrega creatividad, Conceptos son Regularidades o Patrones Percibidos, creatividad comienza en Infancia