WARNING:
JavaScript is turned OFF. None of the links on this concept map will
work until it is reactivated.
If you need help turning JavaScript On, click here.
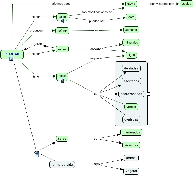
Este Cmap, tiene información relacionada con: Plantas, hojas son ovaladas, tallos son modificaciones de flores, seres son inanimados, raíces absorben agua, raíces sujetan PLANTAS, tallos pueden ser café, PLANTAS son forma de vida, PLANTAS tienen raíces, flores son visitadas por abejas, hojas son aserradas, hojas requieren agua, forma de vida tipo vegetal, hojas son dentadas, raíces absorben minerales, PLANTAS tienen hojas, azúcar es alimento, PLANTAS producen azúcar, PLANTAS son seres, seres son vivientes, forma de vida tipo animal