WARNING:
JavaScript is turned OFF. None of the links on this concept map will
work until it is reactivated.
If you need help turning JavaScript On, click here.
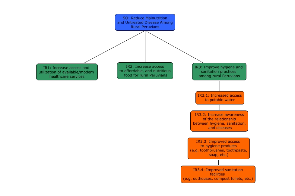
This Concept Map, created with IHMC CmapTools, has information related to: Peru-Social-Results Framework, IR3: Improve hygiene and sanitation practices among rural Peruvians SO: Reduce Malnutrition and Untreated Disease Among Rural Peruvians, IR3.3: Improved access to hygiene products (e.g. toothbrushes, toothpaste, soap, etc.) IR3.2: Increase awareness of the relationship between hygiene, sanitation, and diseases, IR3.2: Increase awareness of the relationship between hygiene, sanitation, and diseases IR3.1: Increased access to potable water, IR1: Increase access and utilization of available/modern healthcare services SO: Reduce Malnutrition and Untreated Disease Among Rural Peruvians, IR3.4: Improved sanitation facilities (e.g. outhouses, compost toilets, etc.) IR3.3: Improved access to hygiene products (e.g. toothbrushes, toothpaste, soap, etc.), IR2: Increase access to affordable, and nutritious food for rural Peruvians SO: Reduce Malnutrition and Untreated Disease Among Rural Peruvians, IR3.1: Increased access to potable water IR3: Improve hygiene and sanitation practices among rural Peruvians