WARNING:
JavaScript is turned OFF. None of the links on this concept map will
work until it is reactivated.
If you need help turning JavaScript On, click here.
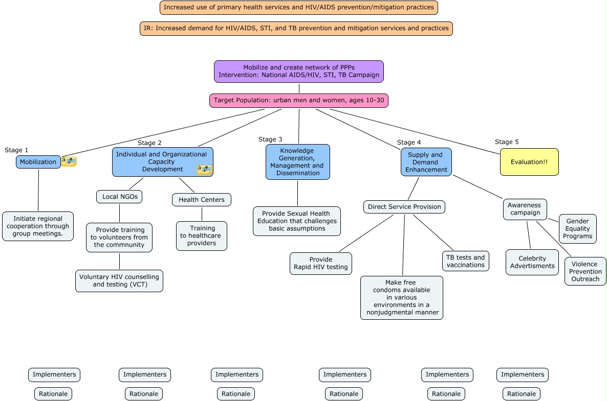
This Concept Map, created with IHMC CmapTools, has information related to: table 5 intervention May 26, Make free condoms available in various environments in a nonjudgmental manner Direct Service Provision, Health Centers Training to healthcare providers, Provide training to volunteers from the commnunity Voluntary HIV counselling and testing (VCT), Individual and Organizational Capacity Development Local NGOs, Awareness campaign Violence Prevention Outreach, Individual and Organizational Capacity Development Health Centers, Supply and Demand Enhancement Target Population: urban men and women, ages 10-30, Awareness campaign Supply and Demand Enhancement, Individual and Organizational Capacity Development Target Population: urban men and women, ages 10-30, Direct Service Provision Supply and Demand Enhancement, Provide Rapid HIV testing Direct Service Provision, Target Population: urban men and women, ages 10-30 Knowledge Generation, Management and Dissemination, Celebrity Advertisments Awareness campaign, Target Population: urban men and women, ages 10-30 Mobilization, Mobilization Initiate regional cooperation through group meetings., Provide Sexual Health Education that challenges basic assumptions Knowledge Generation, Management and Dissemination, Awareness campaign Gender Equality Programs, TB tests and vaccinations Direct Service Provision, Local NGOs Provide training to volunteers from the commnunity, Evaluation!! Target Population: urban men and women, ages 10-30