WARNING:
JavaScript is turned OFF. None of the links on this concept map will
work until it is reactivated.
If you need help turning JavaScript On, click here.
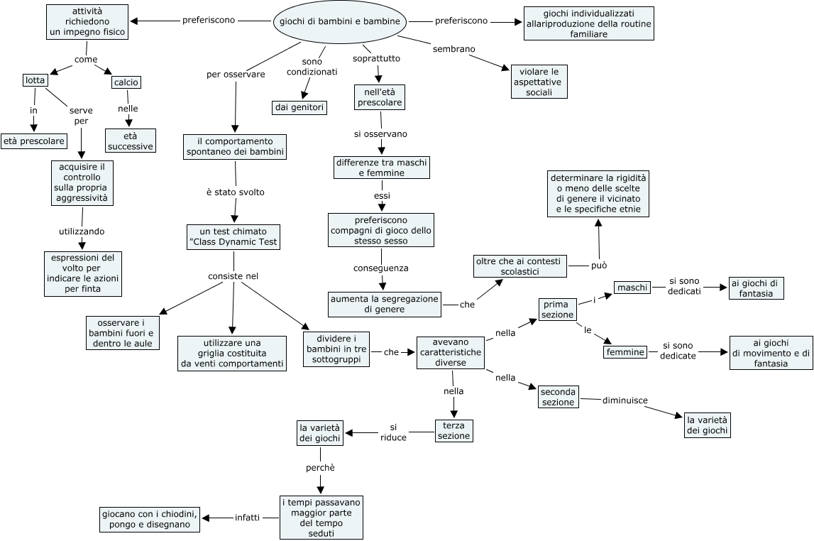
Questa Cmap, creata con IHMC CmapTools, contiene informazioni relative a: Senza titolo 1, giochi di bambini e bambine per osservare il comportamento spontaneo dei bambini, seconda sezione diminuisce la varietà dei giochi, oltre che ai contesti scolastici può determinare la rigidità o meno delle scelte di genere il vicinato e le specifiche etnie, giochi di bambini e bambine sembrano violare le aspettative sociali, calcio nelle età successive, lotta serve per acquisire il controllo sulla propria aggressività, prima sezione i maschi, il comportamento spontaneo dei bambini è stato svolto un test chimato "Class Dynamic Test, preferiscono compagni di gioco dello stesso sesso conseguenza aumenta la segregazione di genere, un test chimato "Class Dynamic Test consiste nel utilizzare una griglia costituita da venti comportamenti, aumenta la segregazione di genere che oltre che ai contesti scolastici, lotta in età prescolare, avevano caratteristiche diverse nella terza sezione, attività richiedono un impegno fisico come lotta, maschi si sono dedicati ai giochi di fantasia, un test chimato "Class Dynamic Test consiste nel osservare i bambini fuori e dentro le aule, giochi di bambini e bambine preferiscono attività richiedono un impegno fisico, la varietà dei giochi perchè i tempi passavano maggior parte del tempo seduti, prima sezione le femmine, femmine si sono dedicate ai giochi di movimento e di fantasia