WARNING:
JavaScript is turned OFF. None of the links on this concept map will
work until it is reactivated.
If you need help turning JavaScript On, click here.
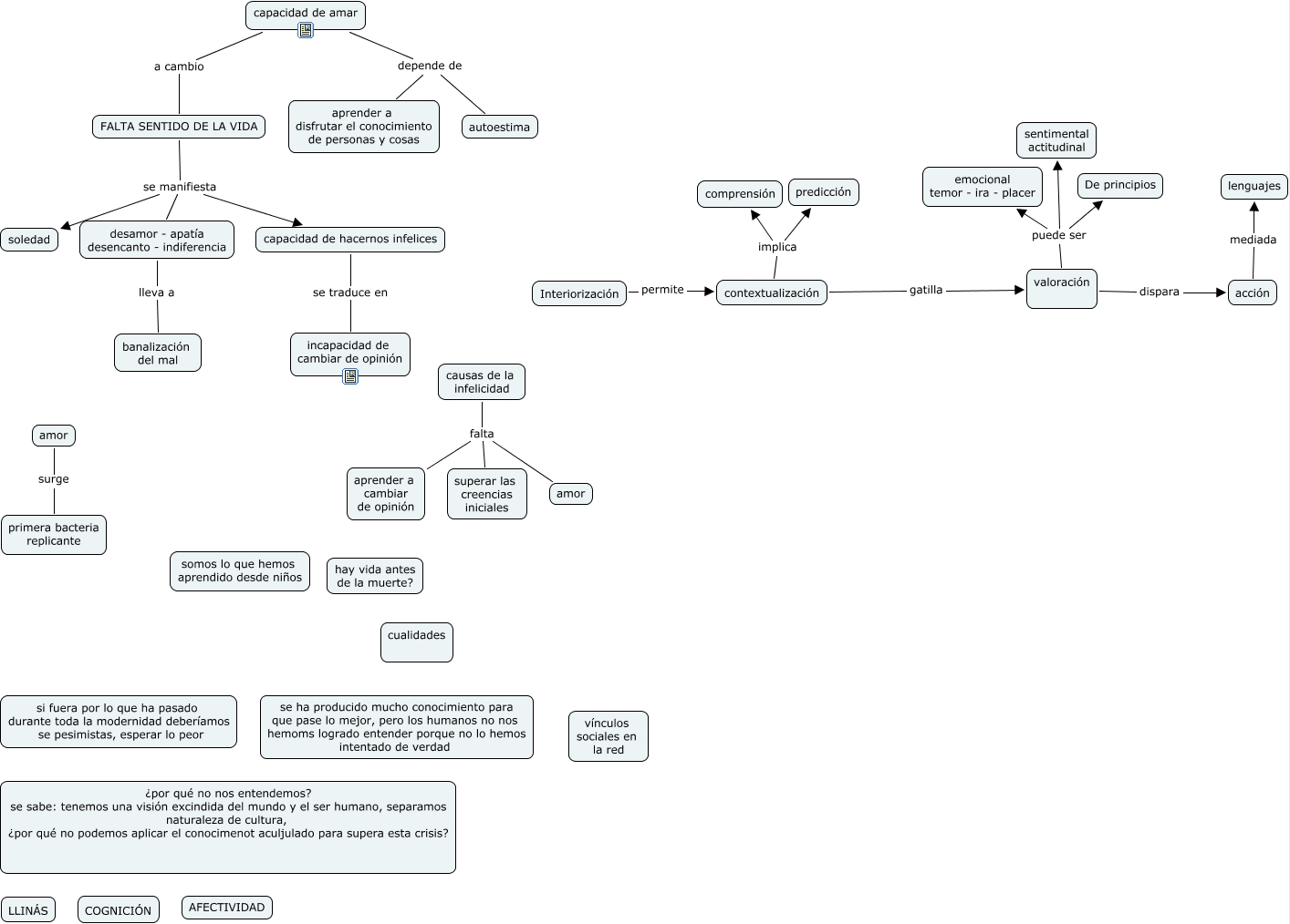
Este Cmap, tiene información relacionada con: NACER PARA SEMILLA 2, contextualización implica predicción, valoración dispara acción, causas de la infelicidad falta aprender a cambiar de opinión, valoración puede ser sentimental actitudinal, acción mediada lenguajes, Interiorización permite contextualización, valoración puede ser De principios, FALTA SENTIDO DE LA VIDA se manifiesta capacidad de hacernos infelices, FALTA SENTIDO DE LA VIDA se manifiesta soledad, FALTA SENTIDO DE LA VIDA se manifiesta desamor - apatía desencanto - indiferencia, capacidad de amar a cambio FALTA SENTIDO DE LA VIDA, capacidad de amar depende de autoestima, valoración puede ser emocional temor - ira - placer, contextualización implica comprensión, desamor - apatía desencanto - indiferencia lleva a banalización del mal, contextualización gatilla valoración, capacidad de amar depende de aprender a disfrutar el conocimiento de personas y cosas, causas de la infelicidad falta superar las creencias iniciales, capacidad de hacernos infelices se traduce en incapacidad de cambiar de opinión, causas de la infelicidad falta amor