WARNING:
JavaScript is turned OFF. None of the links on this concept map will
work until it is reactivated.
If you need help turning JavaScript On, click here.
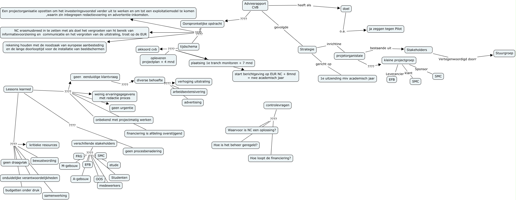
Deze Concept Map heeft informatie gerelateerd aan: Inhoud advies aan CVB, Lessons learned ???? samenwerking, Lessons learned ???? kritieke resources, Oorspronkelijke opdracht ???? NC erasmusbreed in te zetten met als doel het vergroeten van ht bereik van informatievoorziening en communicatie en het vergroten van de uitstraling, trost op de EUR, verschillende stakeholders ???? medewerkers, verschillende stakeholders ???? A-gebouw, verschillende stakeholders ???? M-gebouw, kleine projectgroep Sponsor SMC, Lessons learned ???? onbekend met projectmatig werken, Lessons learned ???? onduidelijke verantwoordelijkheden, doel o.a. ja zeggen tegen Pilot, Strategie gericht op 1e uitzending miv academisch jaar, tijdschema ???? start berichtgeving op EUR NC + 8mnd = nwe academisch jaar, verschillende stakeholders ???? Studenten, tijdschema ???? akkoord cvb, projetorganistaie ???? kleine projectgroep, diverse behoefte ???? advertising, Oorspronkelijke opdracht ???? Een projectorganisatie opzetten om het investeringsvoorstel verder uit te werken en om tot een exploitatiemodel te komen ,waarin zin inbegrepen redactievoering en advertentie-inkomsten., verschillende stakeholders ???? OOS, controlevragen ???? Waarvoor is NC een oplossing?, kleine projectgroep Leverancier EFB