WARNING:
JavaScript is turned OFF. None of the links on this concept map will
work until it is reactivated.
If you need help turning JavaScript On, click here.
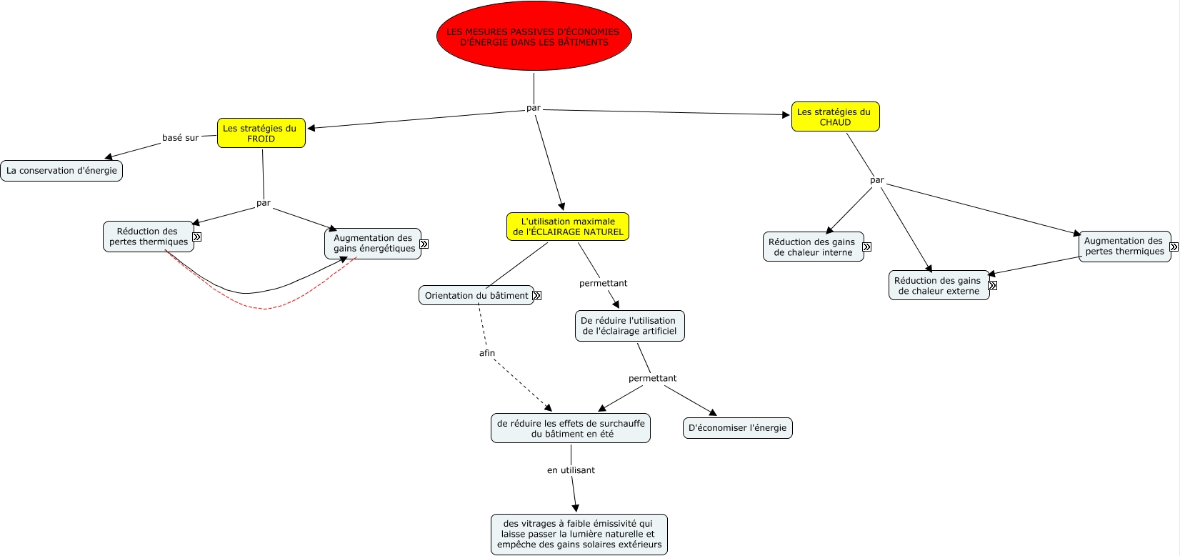
Cette carte de concepts créée avec IHMC CmapTools traite de: Stratégies passives, L'architecture du bâtiment par un design compact, L'architecture du bâtiment par une forme simple, une isolation importante pour limiter les exfiltrations et infiltrations, Sur l'orientation des fenestrations du bâtiment Soit Privilégier des ouvertures au sud afin de capter un maximum de lumière, La combinaison de différents matériaux d'isolants afin de Réduire voire éliminer les ponts thermiques, LES MESURES PASSIVES D'ÉCONOMIES D'ÉNERGIE DANS LES BÂTIMENTS par Les stratégies du CHAUD, le captage d'un maximum d'énergie solaire par Lumière naturelle, En évitant les ouvertures à l'ouest/est sinon, avec protection solaire verticale rétractable Ce qui favorise L'éfficacité énergétique, ventilation soit en effet cheminé, l'utilisation maximale de l'éclairage naturel en privilégiant les vitrages à faible émissivité avec un revêtement spectralement sélectif, Une bonne isolation thermique Ce qui favorise L'éfficacité énergétique, le captage d'un maximum d'énergie solaire suivi du stockage et la restitution de l'énergie, Isolation extérieure assurant Distribution intérieure de l'énergie, ventilation qui favorise le confort thermique, Réduction des gains de chaleur interne par une disposition intelligente des différentes pièces du bâtiment, Les stratégies du FROID par La réduction des pertes thermiques, stockage et la restitution de l'énergie par la maximisation de l'inertie thermique du bâtiment, limiter les exfiltrations et infiltrations avec Apport d'air neuf par un système de ventilation mécanique, l'enveloppe (murs, vitrage, etc..) influence L'architecture du bâtiment, une bonne isolation thermique pour limiter les exfiltrations et infiltrations