WARNING:
JavaScript is turned OFF. None of the links on this concept map will
work until it is reactivated.
If you need help turning JavaScript On, click here.
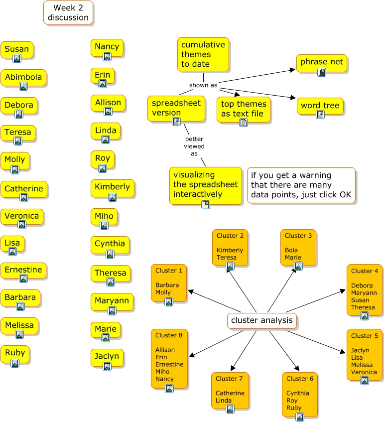
This Concept Map, created with IHMC CmapTools, has information related to: week 2, cluster analysis Cluster 2 Kimberly Teresa, cluster analysis Cluster 4 Debora Maryann Susan Theresa, cluster analysis Cluster 5 Jaclyn Lisa Melissa Veronica, cumulative themes to date shown as spreadsheet version, spreadsheet version better viewed as visualizing the spreadsheet interactively, cumulative themes to date shown as word tree, cluster analysis Cluster 6 Cynthia Roy Ruby, cluster analysis Cluster 7 Catherine Linda, cluster analysis Cluster 1 Barbara Molly, cumulative themes to date shown as phrase net, cluster analysis Cluster 8 Allison Erin Ernestine Miho Nancy, cluster analysis Cluster 3 Bola Marie, cumulative themes to date shown as top themes as text file