WARNING:
JavaScript is turned OFF. None of the links on this concept map will
work until it is reactivated.
If you need help turning JavaScript On, click here.
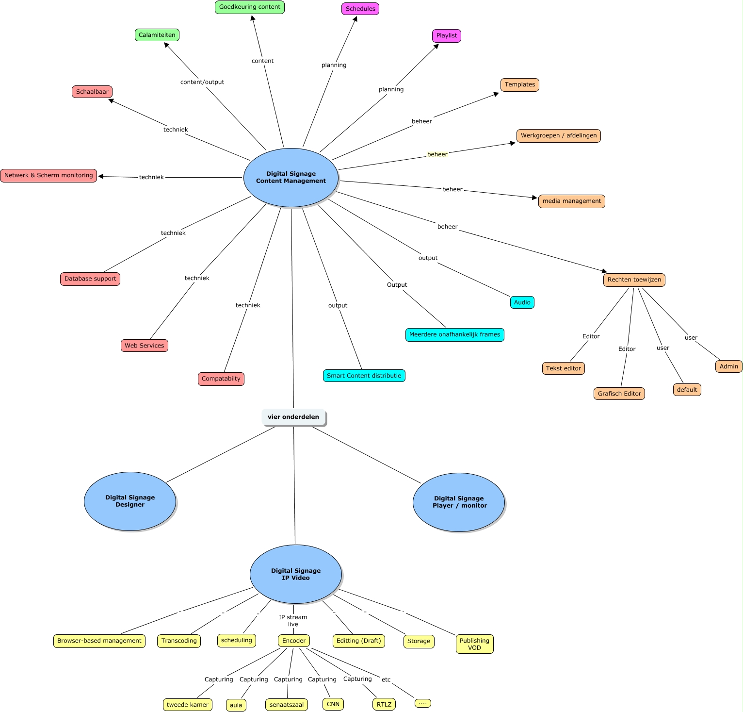
Deze Concept Map heeft informatie gerelateerd aan: NC in vier delen - content manager, Digital Signage Content Management vier onderdelen Digital Signage IP Video, Digital Signage Content Management planning Playlist, Digital Signage Content Management techniek Schaalbaar, Digital Signage Content Management output Smart Content distributie, Digital Signage Content Management output Audio, Encoder Capturing CNN, Rechten toewijzen Editor Tekst editor, Digital Signage Content Management techniek Netwerk & Scherm monitoring, Digital Signage IP Video . Editting (Draft), Digital Signage IP Video . Storage, Rechten toewijzen user Admin, Digital Signage IP Video . Transcoding, Digital Signage Content Management beheer Rechten toewijzen, Digital Signage Content Management beheer Templates, Digital Signage Content Management beheer media management, Digital Signage Content Management planning Schedules, Digital Signage Content Management content Goedkeuring content, Rechten toewijzen Editor Grafisch Editor, Encoder Capturing tweede kamer, Digital Signage Content Management Output Meerdere onafhankelijk frames