WARNING:
JavaScript is turned OFF. None of the links on this concept map will
work until it is reactivated.
If you need help turning JavaScript On, click here.
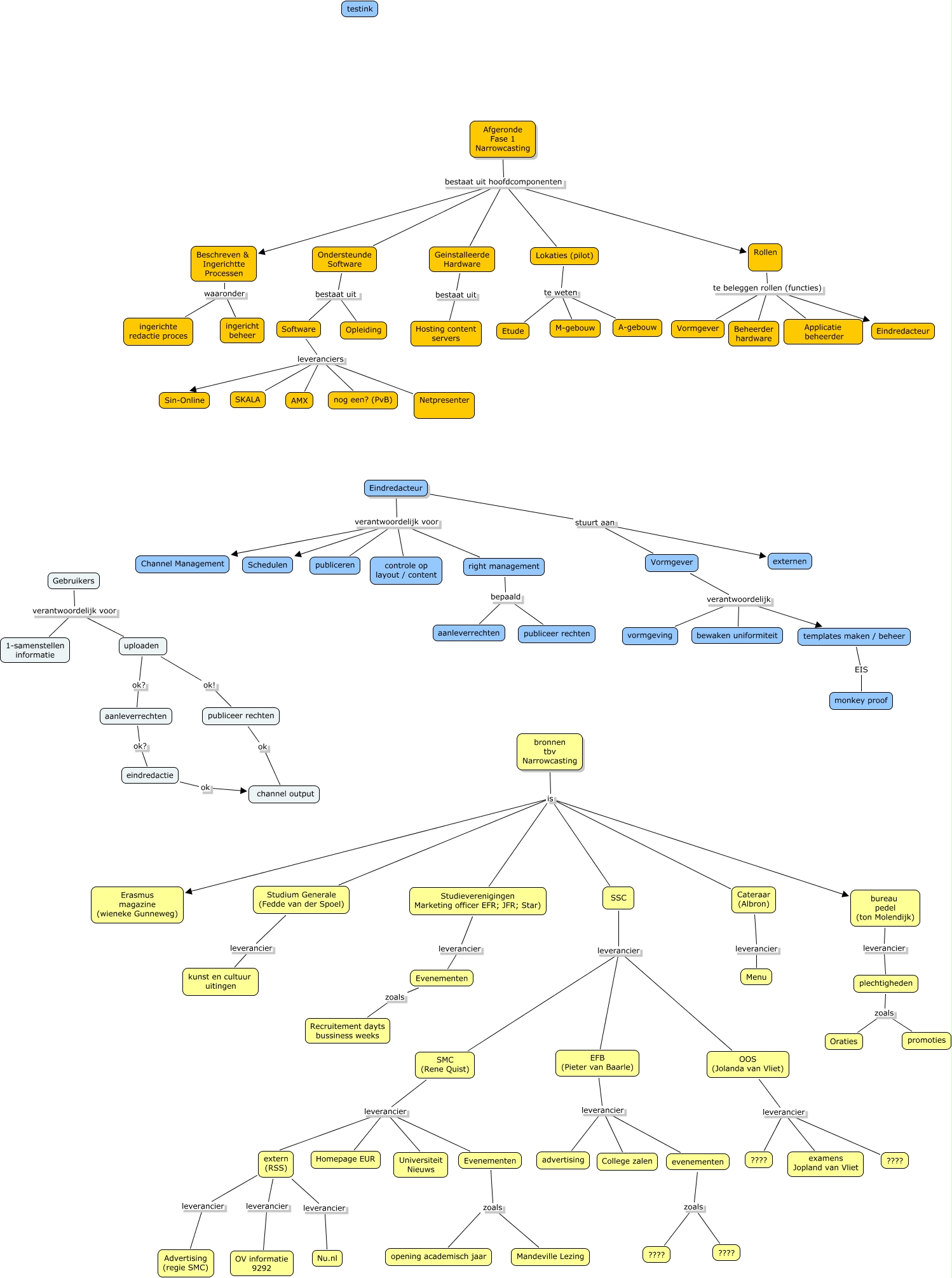
Deze Concept Map heeft informatie gerelateerd aan: EUR-NC_v1.0.cmap, uploaden ok? aanleverrechten, Cateraar (Albron) leverancier Menu, Software leveranciers Sin-Online, evenementen zoals ????, bronnen tbv Narrowcasting is Erasmus magazine (wieneke Gunneweg), SSC leverancier EFB (Pieter van Baarle), Eindredacteur verantwoordelijk voor publiceren, Lokaties (pilot) te weten A-gebouw, right management bepaald aanleverrechten, evenementen zoals ????, OOS (Jolanda van Vliet) leverancier EFB (Pieter van Baarle), EFB (Pieter van Baarle) leverancier evenementen, aanleverrechten ok? eindredactie, extern (RSS) leverancier Advertising (regie SMC), Eindredacteur verantwoordelijk voor right management, Eindredacteur verantwoordelijk voor controle op layout / content, bronnen tbv Narrowcasting is SSC, Vormgever verantwoordelijk templates maken / beheer, Software leveranciers SKALA, Ondersteunde Software bestaat uit Software