WARNING:
JavaScript is turned OFF. None of the links on this concept map will
work until it is reactivated.
If you need help turning JavaScript On, click here.
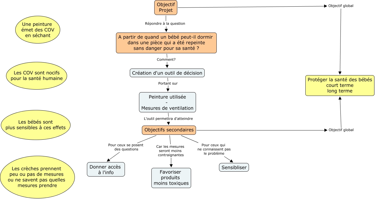
Cette carte de concepts créée avec IHMC CmapTools traite de: Objectif, Objectifs secondaires Pour ceux qui ne connaissent pas le problème Sensibliser, Objectif Projet Répondre à la question A partir de quand un bébé peut-il dormir dans une pièce qui a été repeinte sans danger pour sa santé ?, Objectifs secondaires Pour ceux se posent des questions Donner accès à l'info, Objectif Projet Objectif global Protéger la santé des bébés court terme long terme, Création d'un outil de décision Portant sur Peinture utilisée - Mesures de ventilation, Objectifs secondaires Car les mesures seront moins contraignantes Favoriser produits moins toxiques, Objectifs secondaires Objectif global Protéger la santé des bébés court terme long terme, A partir de quand un bébé peut-il dormir dans une pièce qui a été repeinte sans danger pour sa santé ? Comment? Création d'un outil de décision, Peinture utilisée - Mesures de ventilation L'outil permettra d'atteindre Objectifs secondaires