WARNING:
JavaScript is turned OFF. None of the links on this concept map will
work until it is reactivated.
If you need help turning JavaScript On, click here.
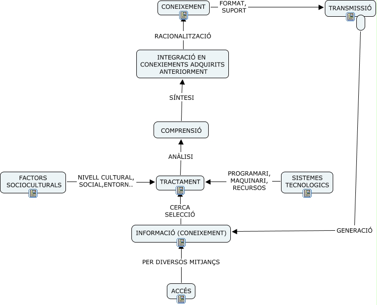
Este Cmap, tiene información relacionada con: tic, FACTORS SOCIOCULTURALS NIVELL CULTURAL, SOCIAL,ENTORN.. TRACTAMENT, INTEGRACIÓ EN CONEXIEMENTS ADQUIRITS ANTERIORMENT RACIONALITZACIÓ CONEIXEMENT, CONEIXEMENT FORMAT, SUPORT TRANSMISSIÓ, SISTEMES TECNOLOGICS PROGRAMARI, MAQUINARI, RECURSOS TRACTAMENT, TRACTAMENT ANÀLISI COMPRENSIÓ, ACCÉS PER DIVERSOS MITJANÇS INFORMACIÓ (CONEIXEMENT), GENERACIÓ INFORMACIÓ (CONEIXEMENT), COMPRENSIÓ SÍNTESI INTEGRACIÓ EN CONEXIEMENTS ADQUIRITS ANTERIORMENT, INFORMACIÓ (CONEIXEMENT) CERCA SELECCIÓ TRACTAMENT