WARNING:
JavaScript is turned OFF. None of the links on this concept map will
work until it is reactivated.
If you need help turning JavaScript On, click here.
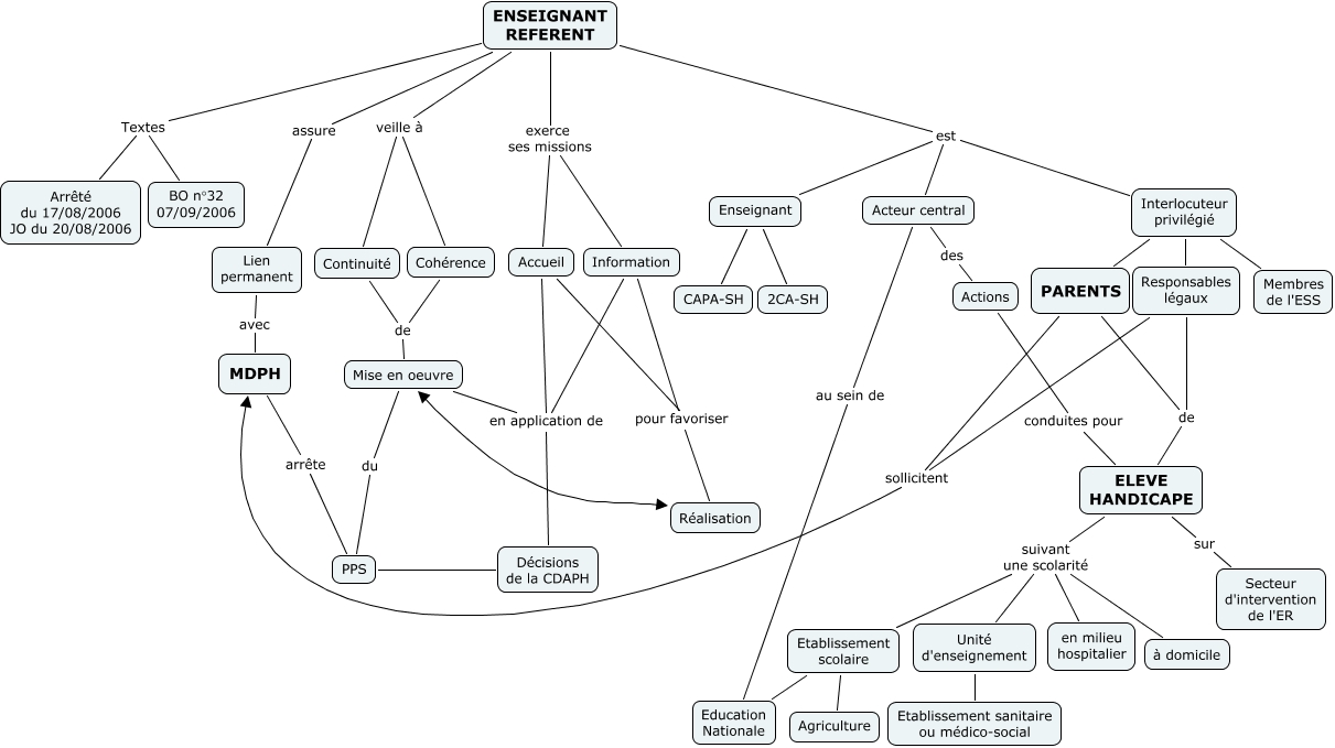
Cette carte de concepts créée avec IHMC CmapTools traite de: Enseignant Référent, Actions conduites pour ELEVE HANDICAPE, ELEVE HANDICAPE sur Secteur d'intervention de l'ER, Acteur central au sein de Education Nationale, ENSEIGNANT REFERENT veille à Continuité, Cohérence de Mise en oeuvre, ELEVE HANDICAPE suivant une scolarité Unité d'enseignement, ELEVE HANDICAPE suivant une scolarité Etablissement scolaire, Interlocuteur privilégié PARENTS, Responsables légaux sollicitent MDPH, Responsables légaux de ELEVE HANDICAPE, ENSEIGNANT REFERENT est Interlocuteur privilégié, Etablissement scolaire Agriculture, Mise en oeuvre du PPS, Accueil pour favoriser Réalisation, Enseignant CAPA-SH, PARENTS de ELEVE HANDICAPE, ENSEIGNANT REFERENT exerce ses missions Accueil, Acteur central des Actions, ENSEIGNANT REFERENT est Acteur central, ENSEIGNANT REFERENT veille à Cohérence