WARNING:
JavaScript is turned OFF. None of the links on this concept map will
work until it is reactivated.
If you need help turning JavaScript On, click here.
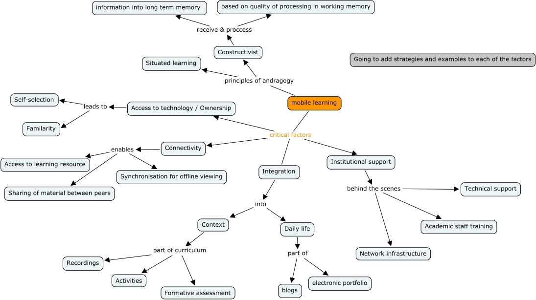
This Concept Map, created with IHMC CmapTools, has information related to: Mobile Learning Strategies, mobile learning principles of andragogy Situated learning, Access to technology / Ownership leads to Familarity, Connectivity enables Sharing of material between peers, Constructivist receive & proccess information into long term memory, Constructivist receive & proccess based on quality of processing in working memory, Integration into Context, Integration into Daily life, mobile learning critical factors Institutional support, Context part of curriculum Recordings, Context part of curriculum Activities, Daily life part of blogs, Access to technology / Ownership leads to Self-selection, Context part of curriculum Formative assessment, mobile learning critical factors Integration, mobile learning critical factors Access to technology / Ownership, Institutional support behind the scenes Academic staff training, Connectivity enables Synchronisation for offline viewing, Connectivity enables Access to learning resource, mobile learning principles of andragogy Constructivist, Daily life part of electronic portfolio