WARNING:
JavaScript is turned OFF. None of the links on this concept map will
work until it is reactivated.
If you need help turning JavaScript On, click here.
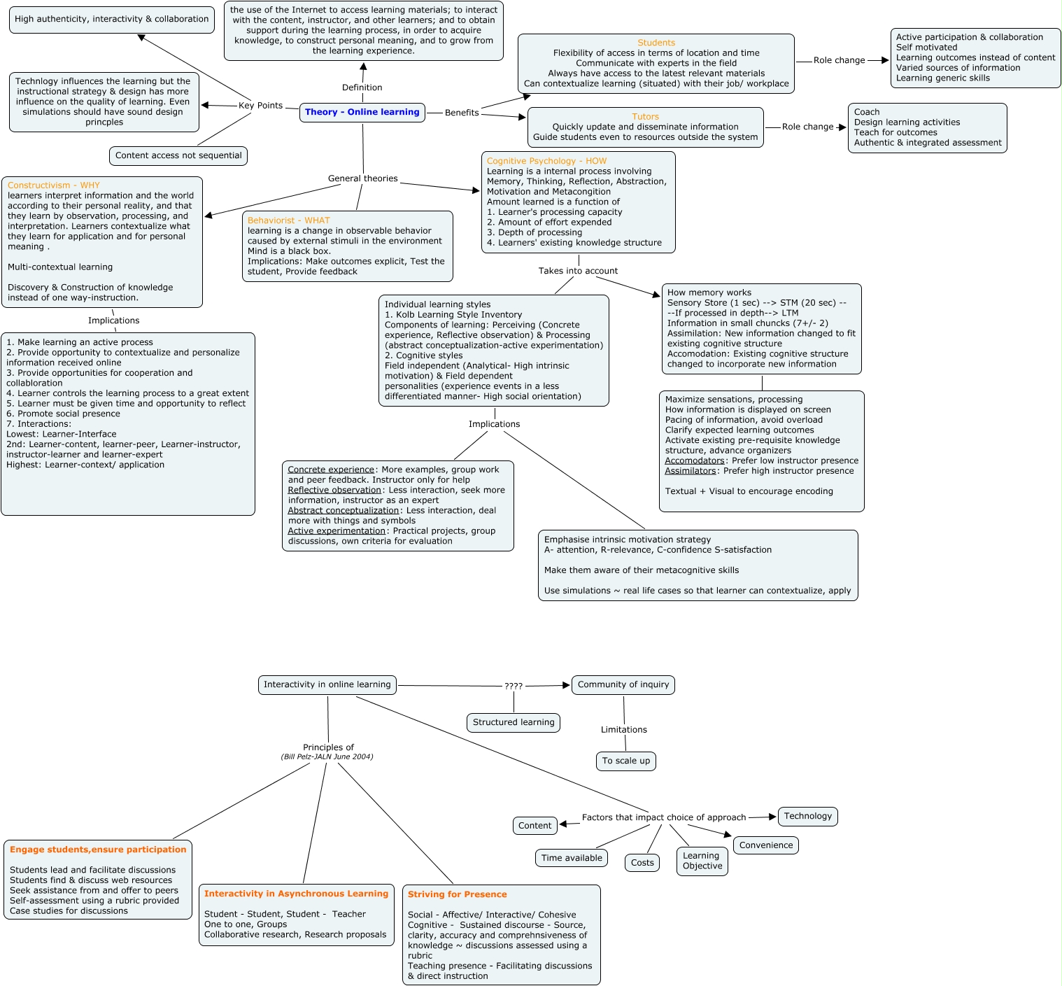
This Concept Map, created with IHMC CmapTools, has information related to: Online learning theory, Theory - Online learning General theories Behaviorist - WHAT learning is a change in observable behavior caused by external stimuli in the environment Mind is a black box. Implications: Make outcomes explicit, Test the student, Provide feedback, Theory - Online learning Key Points Technlogy influences the learning but the instructional strategy & design has more influence on the quality of learning. Even simulations should have sound design princples, Interactivity in online learning Factors that impact choice of approach Convenience, Theory - Online learning Key Points High authenticity, interactivity & collaboration, Theory - Online learning General theories Constructivism - WHY learners interpret information and the world according to their personal reality, and that they learn by observation, processing, and interpretation. Learners contextualize what they learn for application and for personal meaning . Multi-contextual learning Discovery & Construction of knowledge instead of one way-instruction., Community of inquiry Limitations To scale up, Interactivity in online learning Factors that impact choice of approach Costs, Interactivity in Asynchronous Learning Student - Student, Student - Teacher One to one, Groups Collaborative research, Research proposals Principles of (Bill Pelz-JALN June 2004) Engage students,ensure participation Students lead and facilitate discussions Students find & discuss web resources Seek assistance from and offer to peers Self-assessment using a rubric provided Case studies for discussions, Interactivity in Asynchronous Learning Student - Student, Student - Teacher One to one, Groups Collaborative research, Research proposals Principles of (Bill Pelz-JALN June 2004) Striving for Presence Social - Affective/ Interactive/ Cohesive Cognitive - Sustained discourse - Source, clarity, accuracy and comprehnsiveness of knowledge ~ discussions assessed using a rubric Teaching presence - Facilitating discussions & direct instruction, Interactivity in online learning ???? Community of inquiry, Cognitive Psychology - HOW Learning is a internal process involving Memory, Thinking, Reflection, Abstraction, Motivation and Metacongition Amount learned is a function of 1. Learner's processing capacity 2. Amount of effort expended 3. Depth of processing 4. Learners' existing knowledge structure Takes into account How memory works Sensory Store (1 sec) --> STM (20 sec) -- --If processed in depth--> LTM Information in small chuncks (7+/- 2) Assimilation: New information changed to fit existing cognitive structure Accomodation: Existing cognitive structure changed to incorporate new information, Constructivism - WHY learners interpret information and the world according to their personal reality, and that they learn by observation, processing, and interpretation. Learners contextualize what they learn for application and for personal meaning . Multi-contextual learning Discovery & Construction of knowledge instead of one way-instruction. Implications 1. Make learning an active process 2. Provide opportunity to contextualize and personalize information received online 3. Provide opportunities for cooperation and collabloration 4. Learner controls the learning process to a great extent 5. Learner must be given time and opportunity to reflect 6. Promote social presence 7. Interactions: Lowest: Learner-Interface 2nd: Learner-content, learner-peer, Learner-instructor, instructor-learner and learner-expert Highest: Learner-context/ application, Interactivity in online learning Factors that impact choice of approach Technology, Students Flexibility of access in terms of location and time Communicate with experts in the field Always have access to the latest relevant materials Can contextualize learning (situated) with their job/ workplace Role change Active participation & collaboration Self motivated Learning outcomes instead of content Varied sources of information Learning generic skills, Interactivity in online learning Principles of (Bill Pelz-JALN June 2004) Striving for Presence Social - Affective/ Interactive/ Cohesive Cognitive - Sustained discourse - Source, clarity, accuracy and comprehnsiveness of knowledge ~ discussions assessed using a rubric Teaching presence - Facilitating discussions & direct instruction, Interactivity in online learning Factors that impact choice of approach Learning Objective, Tutors Quickly update and disseminate information Guide students even to resources outside the system Role change Coach Design learning activities Teach for outcomes Authentic & integrated assessment, Interactivity in online learning ???? Structured learning, Individual learning styles 1. Kolb Learning Style Inventory Components of learning: Perceiving (Concrete experience, Reflective observation) & Processing (abstract conceptualization-active experimentation) 2. Cognitive styles Field independent (Analytical- High intrinsic motivation) & Field dependent personalities (experience events in a less differentiated manner- High social orientation) Implications Emphasise intrinsic motivation strategy A- attention, R-relevance, C-confidence S-satisfaction Make them aware of their metacognitive skills Use simulations ~ real life cases so that learner can contextualize, apply, Theory - Online learning General theories Cognitive Psychology - HOW Learning is a internal process involving Memory, Thinking, Reflection, Abstraction, Motivation and Metacongition Amount learned is a function of 1. Learner's processing capacity 2. Amount of effort expended 3. Depth of processing 4. Learners' existing knowledge structure