WARNING:
JavaScript is turned OFF. None of the links on this concept map will
work until it is reactivated.
If you need help turning JavaScript On, click here.
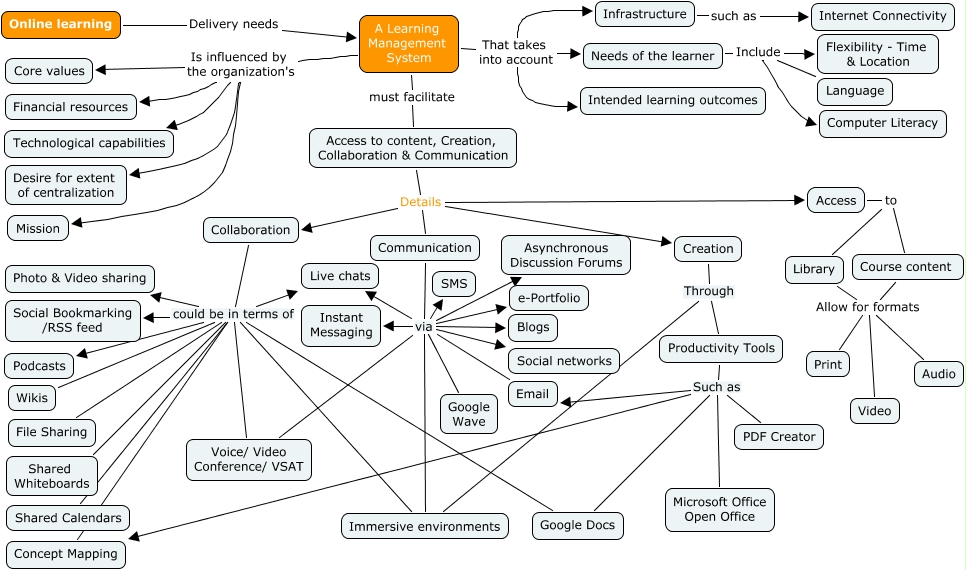
This Concept Map, created with IHMC CmapTools, has information related to: Strategy for Tools in Online Learning, Creation Through Immersive environments, Productivity Tools Such as Concept Mapping, Collaboration could be in terms of Podcasts, Course content Allow for formats Video, Access to content, Creation, Collaboration & Communication Details Access, Communication via Voice/ Video Conference/ VSAT, Communication via Immersive environments, Productivity Tools Such as PDF Creator, Collaboration could be in terms of File Sharing, Communication via Live chats, Collaboration could be in terms of Voice/ Video Conference/ VSAT, Needs of the learner Include Language, Library Allow for formats Video, Access to Library, Communication via Google Wave, Collaboration could be in terms of Immersive environments, A Learning Management System must facilitate Access to content, Creation, Collaboration & Communication, Productivity Tools Such as Microsoft Office Open Office, Communication via Asynchronous Discussion Forums, Library Allow for formats Print