WARNING:
JavaScript is turned OFF. None of the links on this concept map will
work until it is reactivated.
If you need help turning JavaScript On, click here.
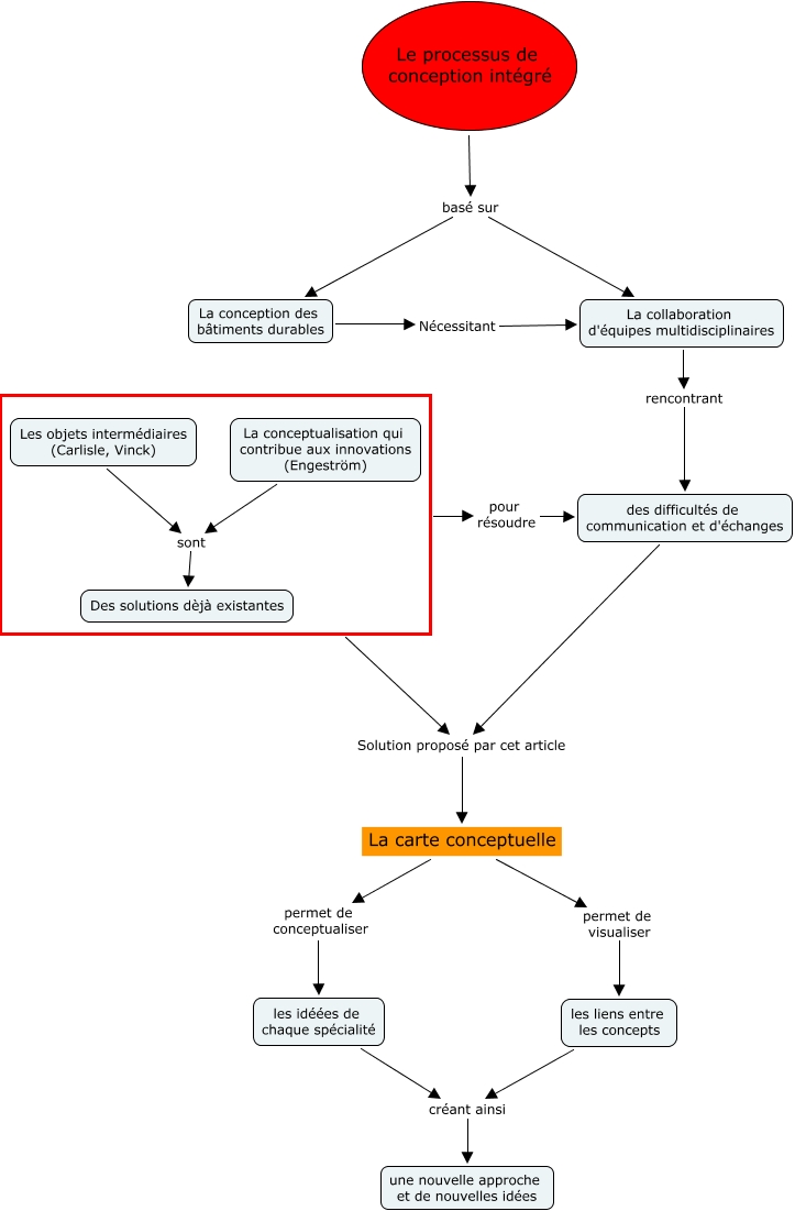
Cette carte de concepts créée avec IHMC CmapTools traite de: Article, La collaboration d'équipes multidisciplinaires rencontrant des difficultés de communication et d'échanges, les idéées de chaque spécialité créant ainsi une nouvelle approche et de nouvelles idées, Le processus de conception intégré basé sur La collaboration d'équipes multidisciplinaires, Les objets intermédiaires (Carlisle, Vinck) sont Des solutions dèjà existantes, La carte conceptuelle permet de conceptualiser les idéées de chaque spécialité, Solution proposé par cet article La carte conceptuelle, des difficultés de communication et d'échanges Solution proposé par cet article La carte conceptuelle, pour résoudre des difficultés de communication et d'échanges, La conceptualisation qui contribue aux innovations (Engeström) sont Des solutions dèjà existantes, les liens entre les concepts créant ainsi une nouvelle approche et de nouvelles idées, La carte conceptuelle permet de visualiser les liens entre les concepts, Le processus de conception intégré basé sur La conception des bâtiments durables, La conception des bâtiments durables Nécessitant La collaboration d'équipes multidisciplinaires