WARNING:
JavaScript is turned OFF. None of the links on this concept map will
work until it is reactivated.
If you need help turning JavaScript On, click here.
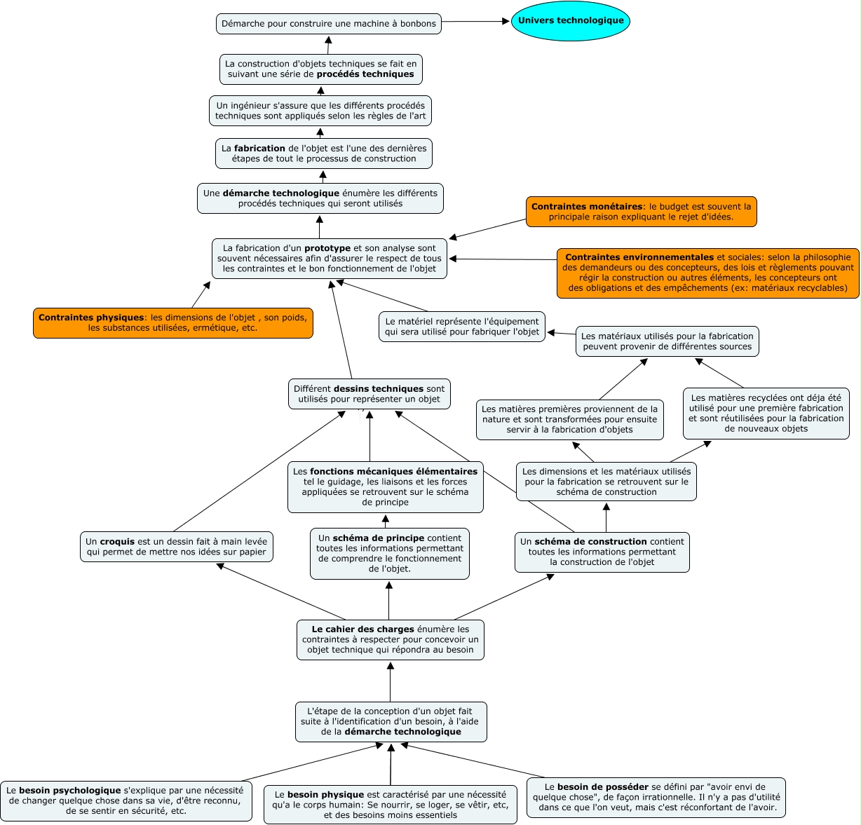
This Concept Map, created with IHMC CmapTools, has information related to: Qui veut des bonbons )PVilleneuve et B_Chrétien et BRodgers, Les dimensions et les matériaux utilisés pour la fabrication se retrouvent sur le schéma de construction ???? Les matières recyclées ont déja été utilisé pour une première fabrication et sont réutilisées pour la fabrication de nouveaux objets, Un ingénieur s'assure que les différents procédés techniques sont appliqués selon les règles de l'art ???? La construction d'objets techniques se fait en suivant une série de procédés techniques, La fabrication d'un prototype et son analyse sont souvent nécessaires afin d'assurer le respect de tous les contraintes et le bon fonctionnement de l'objet ???? Une démarche technologique énumère les différents procédés techniques qui seront utilisés, Le cahier des charges énumère les contraintes à respecter pour concevoir un objet technique qui répondra au besoin ???? Un schéma de construction contient toutes les informations permettant la construction de l'objet, Les matières premières proviennent de la nature et sont transformées pour ensuite servir à la fabrication d'objets ???? Les matériaux utilisés pour la fabrication peuvent provenir de différentes sources, Le besoin physique est caractérisé par une nécessité qu'a le corps humain: Se nourrir, se loger, se vêtir, etc, et des besoins moins essentiels ???? L'étape de la conception d'un objet fait suite à l'identification d'un besoin, à l'aide de la démarche technologique, Un schéma de construction contient toutes les informations permettant la construction de l'objet ???? Les dimensions et les matériaux utilisés pour la fabrication se retrouvent sur le schéma de construction, Les matériaux utilisés pour la fabrication peuvent provenir de différentes sources ???? Le matériel représente l'équipement qui sera utilisé pour fabriquer l'objet, Un croquis est un dessin fait à main levée qui permet de mettre nos idées sur papier ???? Différent dessins techniques sont utilisés pour représenter un objet, Les matières recyclées ont déja été utilisé pour une première fabrication et sont réutilisées pour la fabrication de nouveaux objets ???? Les matériaux utilisés pour la fabrication peuvent provenir de différentes sources, Contraintes monétaires: le budget est souvent la principale raison expliquant le rejet d'idées. La fabrication d'un prototype et son analyse sont souvent nécessaires afin d'assurer le respect de tous les contraintes et le bon fonctionnement de l'objet, Une démarche technologique énumère les différents procédés techniques qui seront utilisés ???? La fabrication de l'objet est l'une des dernières étapes de tout le processus de construction, La construction d'objets techniques se fait en suivant une série de procédés techniques ???? Démarche pour construire une machine à bonbons, Le besoin de posséder se défini par "avoir envi de quelque chose", de façon irrationnelle. Il n'y a pas d'utilité dans ce que l'on veut, mais c'est réconfortant de l'avoir. ???? L'étape de la conception d'un objet fait suite à l'identification d'un besoin, à l'aide de la démarche technologique, Démarche pour construire une machine à bonbons ???? Univers technologique, Le besoin physique est caractérisé par une nécessité qu'a le corps humain: Se nourrir, se loger, se vêtir, etc, et des besoins moins essentiels ???? L'étape de la conception d'un objet fait suite à l'identification d'un besoin, à l'aide de la démarche technologique, La fabrication de l'objet est l'une des dernières étapes de tout le processus de construction ???? Un ingénieur s'assure que les différents procédés techniques sont appliqués selon les règles de l'art, Le besoin psychologique s'explique par une nécessité de changer quelque chose dans sa vie, d'être reconnu, de se sentir en sécurité, etc. L'étape de la conception d'un objet fait suite à l'identification d'un besoin, à l'aide de la démarche technologique, Les dimensions et les matériaux utilisés pour la fabrication se retrouvent sur le schéma de construction ???? Les matières premières proviennent de la nature et sont transformées pour ensuite servir à la fabrication d'objets, Un schéma de construction contient toutes les informations permettant la construction de l'objet ???? Différent dessins techniques sont utilisés pour représenter un objet