WARNING:
JavaScript is turned OFF. None of the links on this concept map will
work until it is reactivated.
If you need help turning JavaScript On, click here.
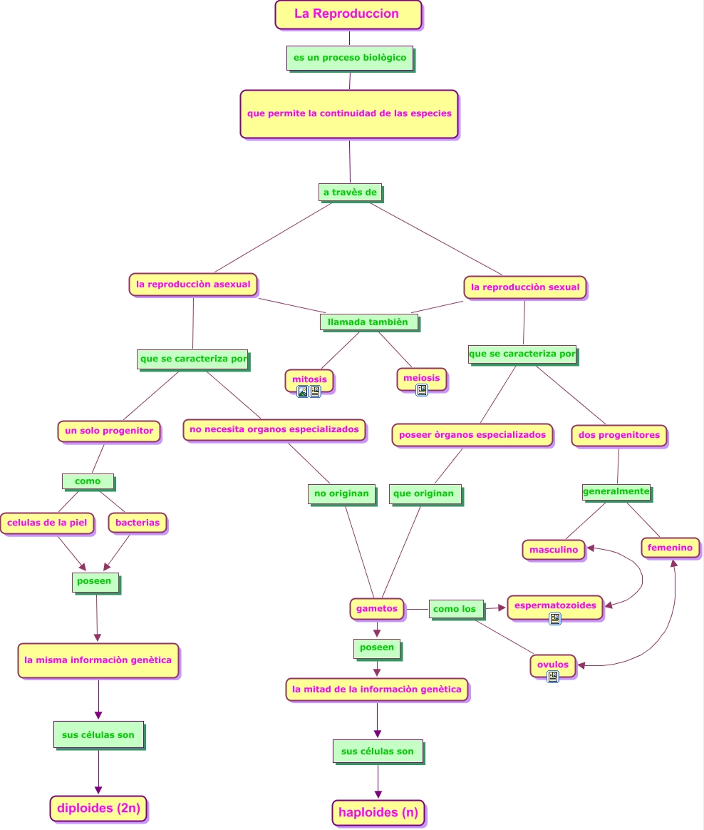
Este Cmap, tiene información relacionada con: REPRODUCCION, dos progenitores generalmente femenino, la mitad de la informaciòn genètica sus células son haploides (n), gametos como los ovulos, un solo progenitor como bacterias, gametos poseen la mitad de la informaciòn genètica, poseer òrganos especializados que originan gametos, que permite la continuidad de las especies a travès de la reproducciòn asexual, la reproducciòn sexual llamada tambièn mitosis, femenino ovulos, no necesita organos especializados no originan gametos, celulas de la piel poseen la misma informaciòn genètica, bacterias poseen la misma informaciòn genètica, la reproducciòn asexual llamada tambièn meiosis, la reproducciòn asexual que se caracteriza por un solo progenitor, la reproducciòn sexual llamada tambièn meiosis, gametos como los espermatozoides, La Reproduccion es un proceso biològico que permite la continuidad de las especies, la reproducciòn sexual que se caracteriza por dos progenitores, dos progenitores generalmente masculino, la reproducciòn asexual llamada tambièn mitosis