WARNING:
JavaScript is turned OFF. None of the links on this concept map will
work until it is reactivated.
If you need help turning JavaScript On, click here.
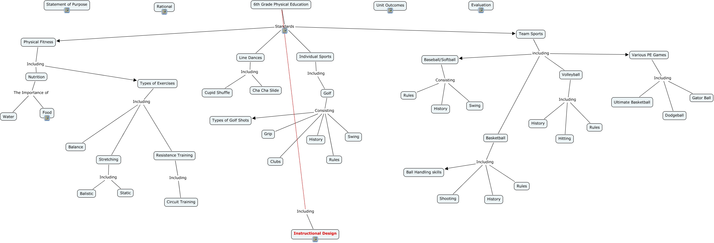
This Concept Map, created with IHMC CmapTools, has information related to: CodyCramer Instructional Design- Basketball, Types of Exercises Including Resistence Training, Stretching Including Balistic, Baseball/Softball Consisting Rules, Line Dances Including Cha Cha Slide, 6th Grade Physical Education Including Instructional Design, Nutrition The Importance of Water, 6th Grade Physical Education Standards Individual Sports, 6th Grade Physical Education Standards Line Dances, Line Dances Including Cupid Shuffle, Basketball Including History, Basketball Including Ball Handling skills, Various PE Games Including Dodgeball, Volleyball Including Hitting, Golf Consisting Grip, Team Sports including Volleyball, Golf Consisting History, Various PE Games Including Ultimate Basketball, Team Sports including Baseball/Softball, Golf Consisting Rules, Volleyball Including Rules