WARNING:
JavaScript is turned OFF. None of the links on this concept map will
work until it is reactivated.
If you need help turning JavaScript On, click here.
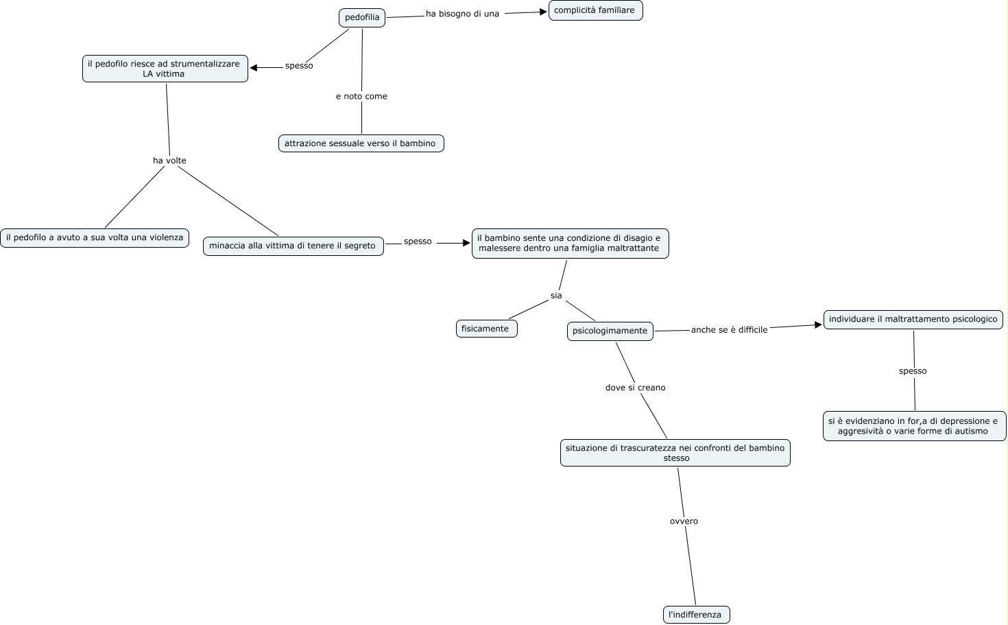
Questa Cmap, creata con IHMC CmapTools, contiene informazioni relative a: pedofilia, psicologimamente dove si creano situazione di trascuratezza nei confronti del bambino stesso, psicologimamente anche se è difficile individuare il maltrattamento psicologico, situazione di trascuratezza nei confronti del bambino stesso ovvero l'indifferenza, pedofilia ha bisogno di una complicità familiare, pedofilia spesso il pedofilo riesce ad strumentalizzare LA vittima, il bambino sente una condizione di disagio e malessere dentro una famiglia maltrattante sia fisicamente, minaccia alla vittima di tenere il segreto spesso il bambino sente una condizione di disagio e malessere dentro una famiglia maltrattante, pedofilia e noto come attrazione sessuale verso il bambino, il pedofilo riesce ad strumentalizzare LA vittima ha volte il pedofilo a avuto a sua volta una violenza, individuare il maltrattamento psicologico spesso si è evidenziano in for,a di depressione e aggresività o varie forme di autismo, il pedofilo riesce ad strumentalizzare LA vittima ha volte minaccia alla vittima di tenere il segreto, il bambino sente una condizione di disagio e malessere dentro una famiglia maltrattante sia psicologimamente