WARNING:
JavaScript is turned OFF. None of the links on this concept map will
work until it is reactivated.
If you need help turning JavaScript On, click here.
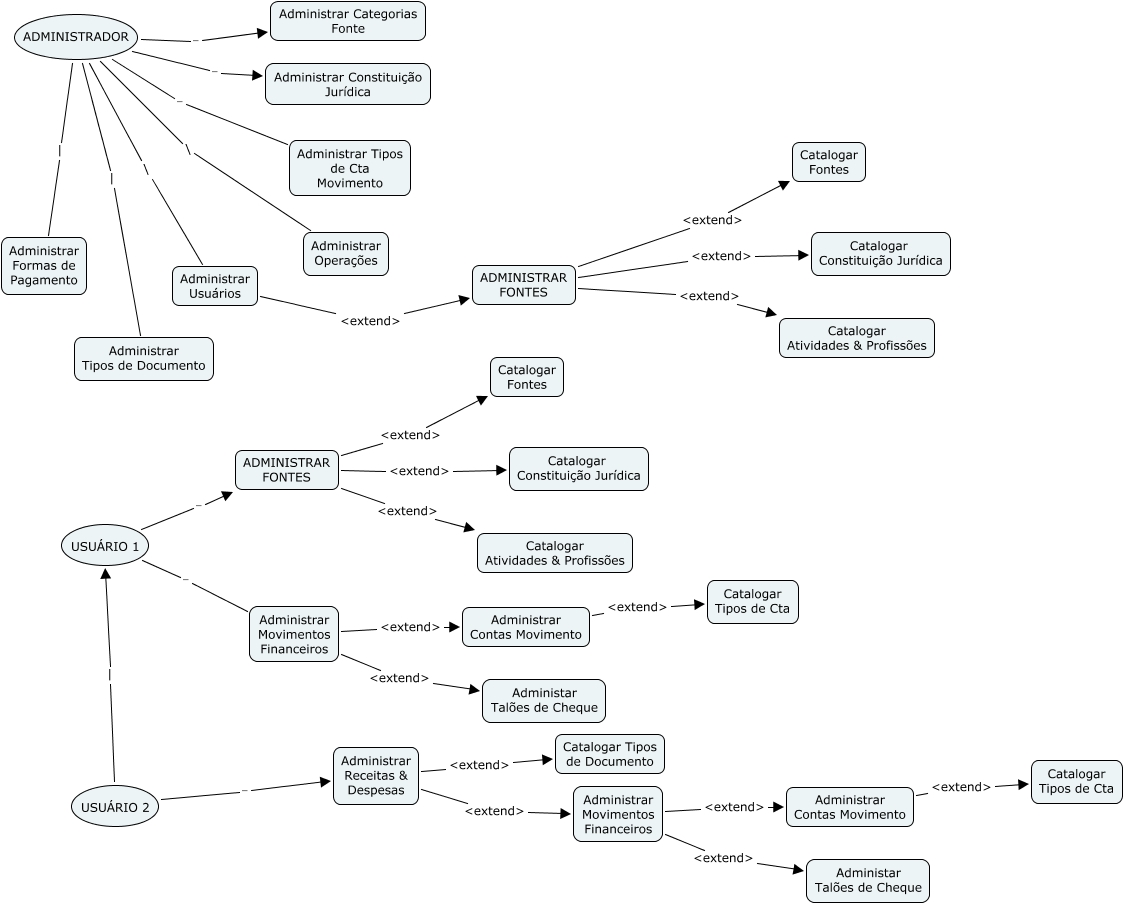
Esse mapa conceitual, produzido no IHMC CmapTools, tem a informação relacionada a: Caso de Usos Módulo 1 - Versão Cau 1.0, ADMINISTRADOR - Administrar Constituição Jurídica, ADMINISTRADOR - Administrar Categorias Fonte, ADMINISTRADOR | Administrar Formas de Pagamento, ADMINISTRAR FONTES <extend> Catalogar Atividades & Profissões, USUÁRIO 2 - Administrar Receitas & Despesas, ADMINISTRAR FONTES <extend> Catalogar Constituição Jurídica, ADMINISTRADOR \ Administrar Usuários, ADMINISTRAR FONTES <extend> Catalogar Fontes, ADMINISTRADOR \ Administrar Operações, Administrar Contas Movimento <extend> Catalogar Tipos de Cta, Administrar Contas Movimento <extend> Catalogar Tipos de Cta, USUÁRIO 1 - Administrar Movimentos Financeiros, Administrar Movimentos Financeiros <extend> Administrar Contas Movimento, ADMINISTRAR FONTES <extend> Catalogar Constituição Jurídica, Administrar Movimentos Financeiros <extend> Administar Talões de Cheque, USUÁRIO 2 | USUÁRIO 1, ADMINISTRADOR | Administrar Tipos de Documento, Administrar Usuários <extend> ADMINISTRAR FONTES, USUÁRIO 1 - ADMINISTRAR FONTES, Administrar Receitas & Despesas <extend> Catalogar Tipos de Documento